HOME   LIST
‹–   –›

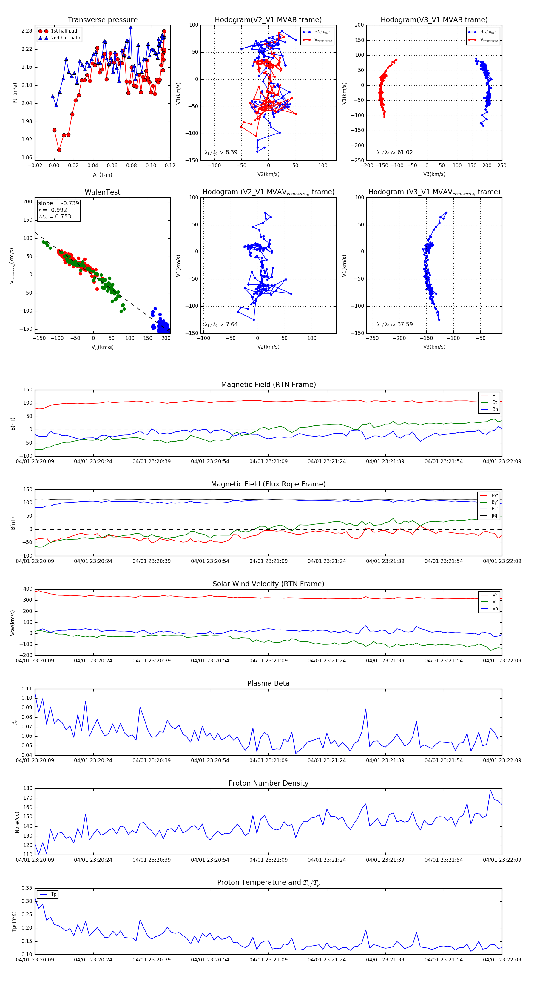
Flux Rope in 2024

Flux Rope Event 2024-04-01 23:20:09 ~ 2024-04-01 23:22:09 (121 seconds)


plot