HOME   LIST
‹–   –›

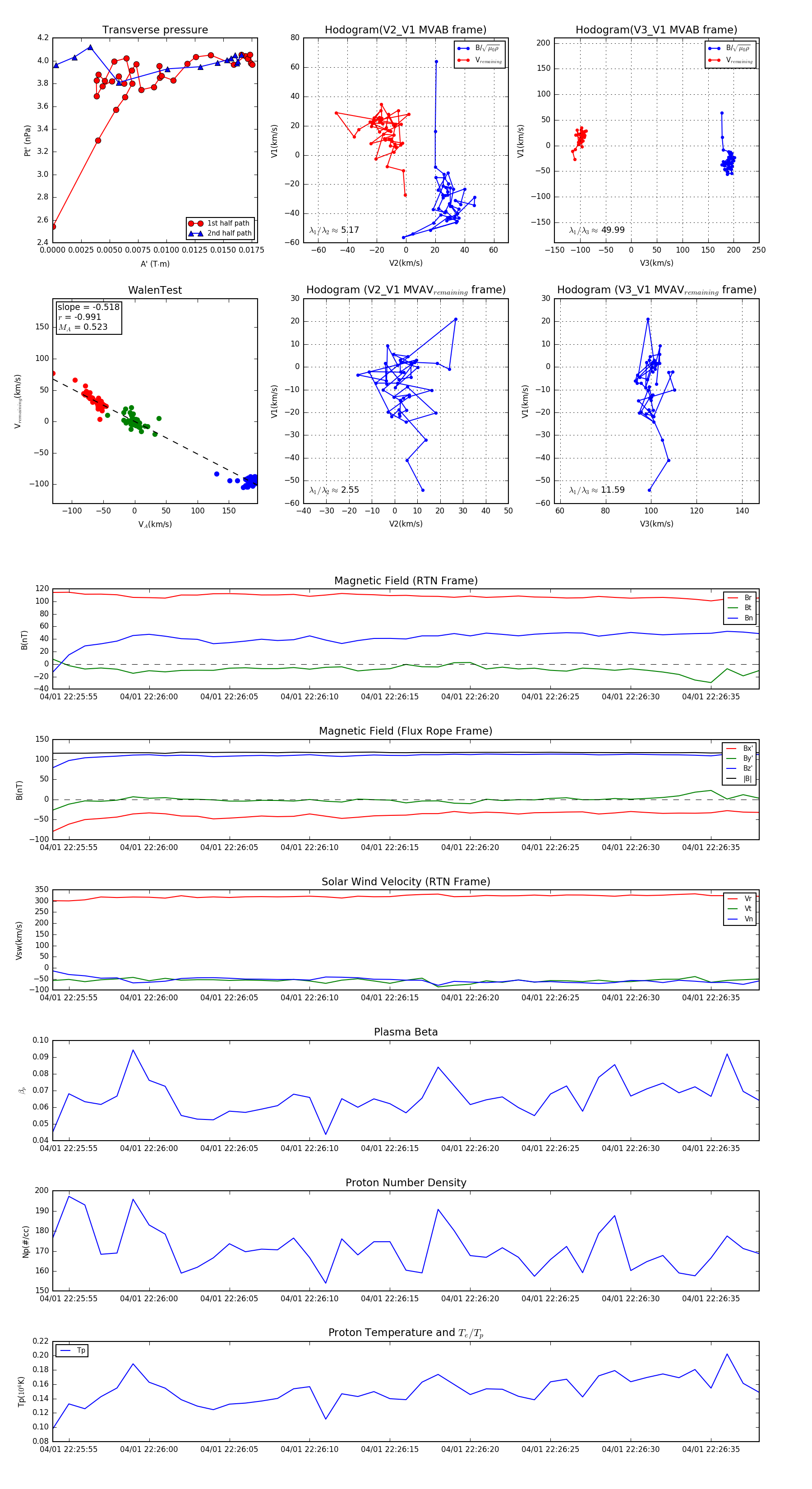
Flux Rope in 2024

Flux Rope Event 2024-04-01 22:25:54 ~ 2024-04-01 22:26:38 (45 seconds)


plot