HOME   LIST
‹–   –›

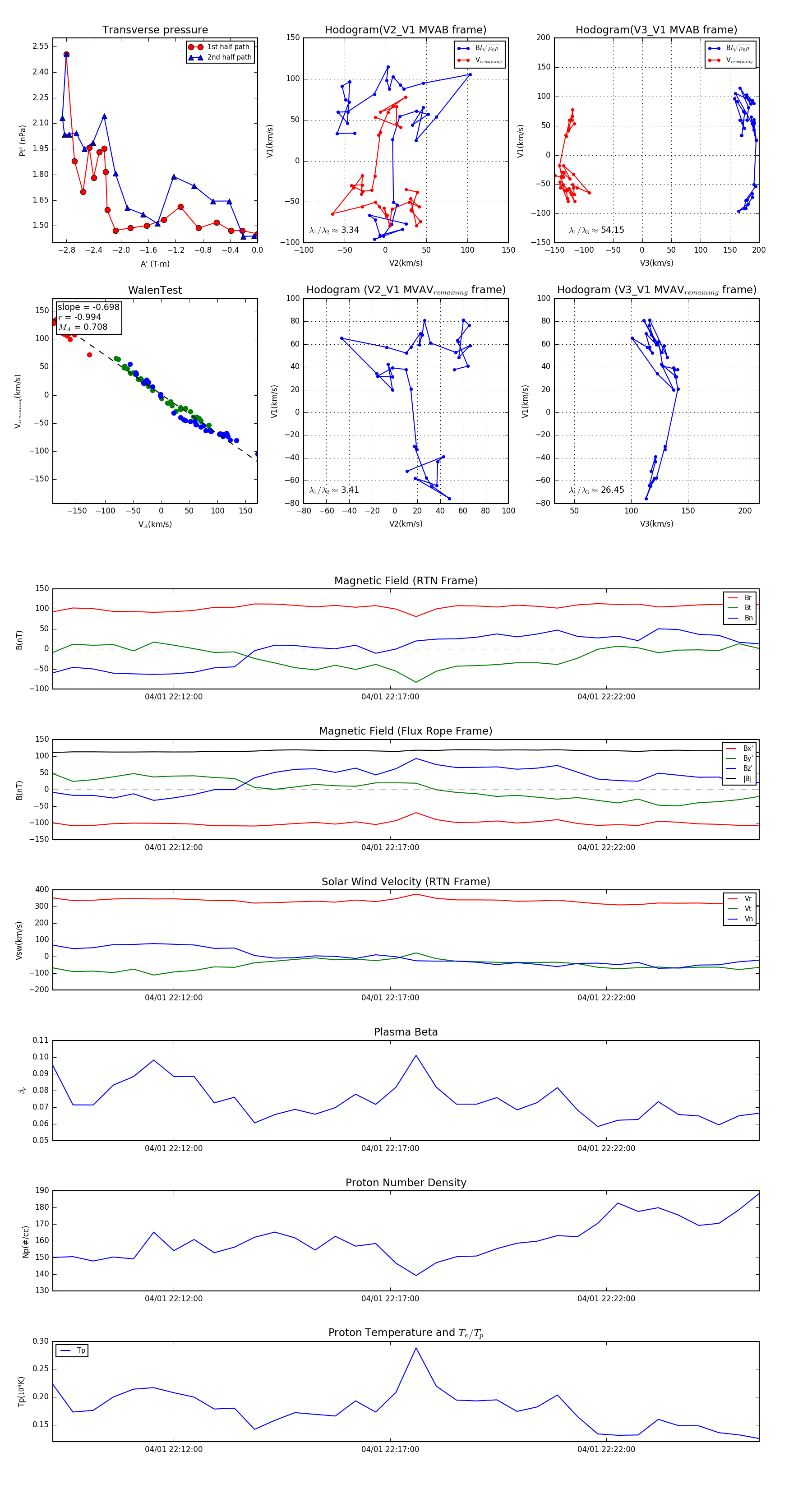
Flux Rope in 2024

Flux Rope Event 2024-04-01 22:09:12 ~ 2024-04-01 22:25:32 (981 seconds)


plot