HOME   LIST
‹–   –›

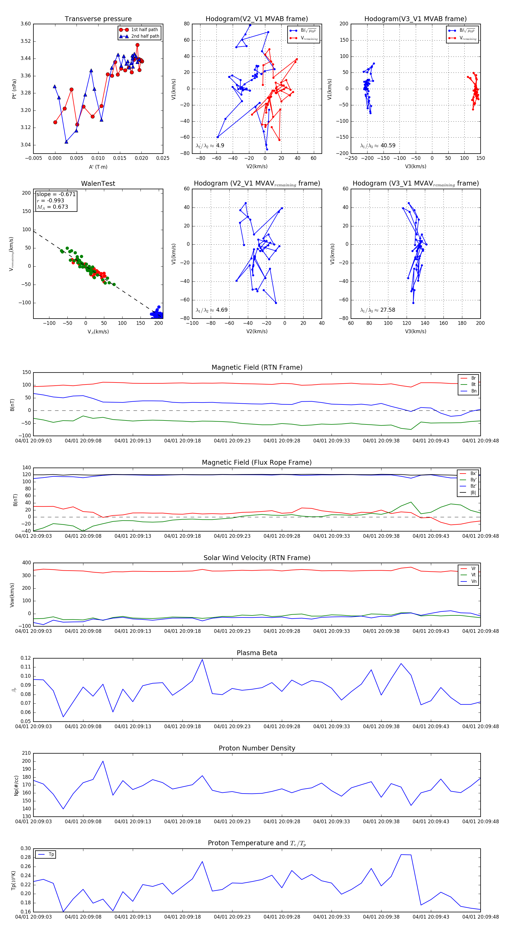
Flux Rope in 2024

Flux Rope Event 2024-04-01 20:09:03 ~ 2024-04-01 20:09:48 (46 seconds)


plot