HOME   LIST
‹–   –›

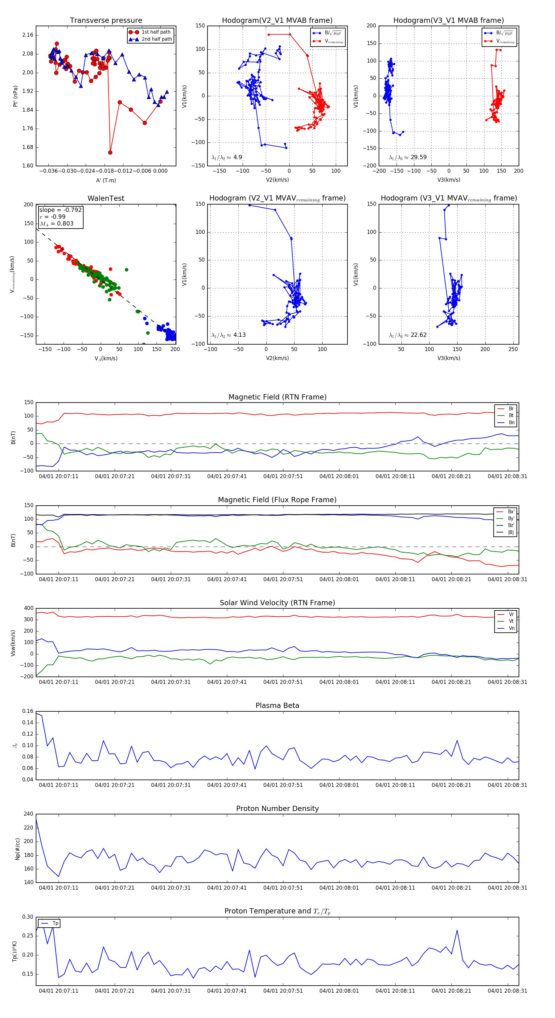
Flux Rope in 2024

Flux Rope Event 2024-04-01 20:07:07 ~ 2024-04-01 20:08:33 (87 seconds)


plot