HOME   LIST
‹–   –›

Flux Rope in 2024

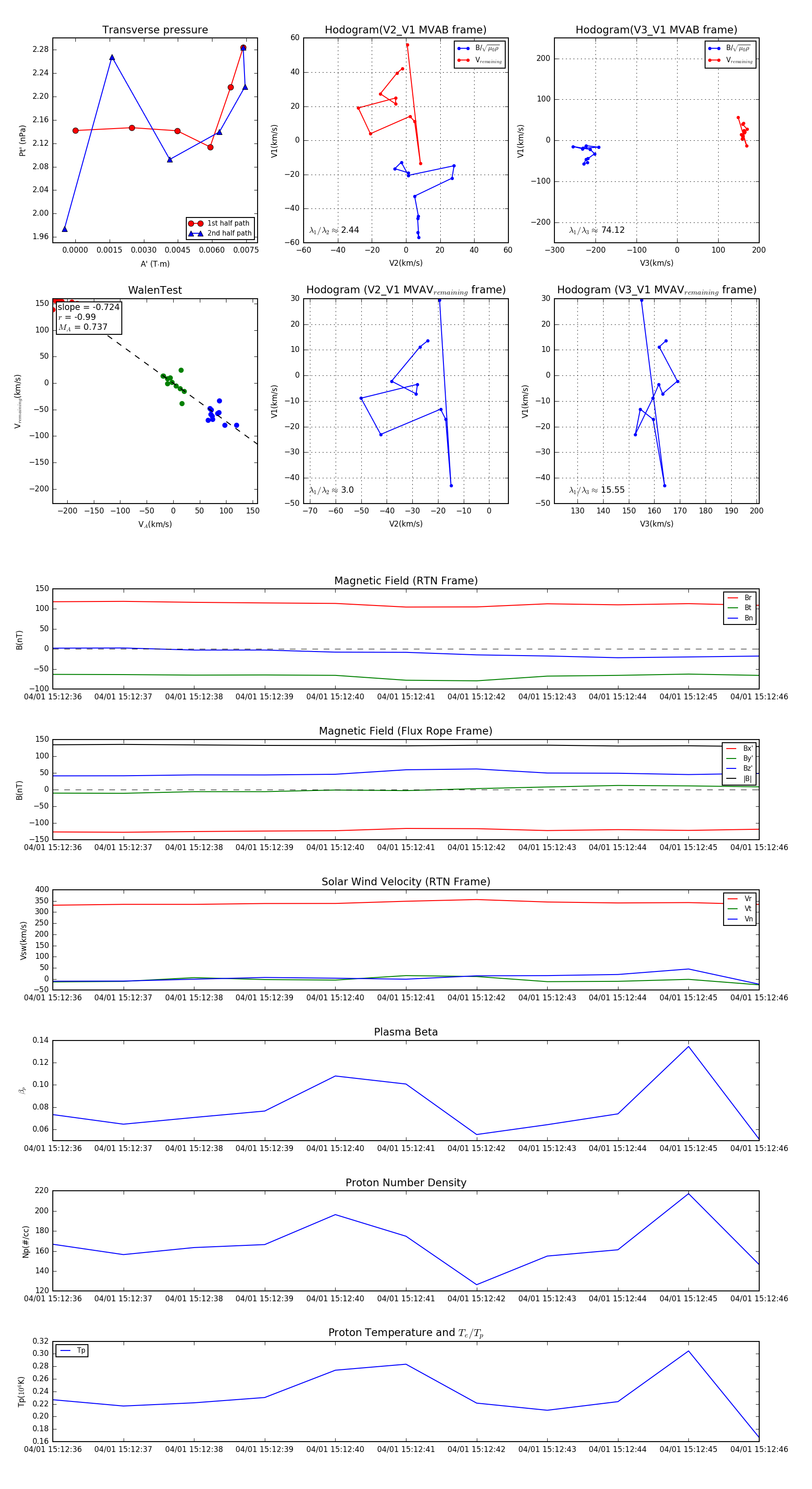
Flux Rope Event 2024-04-01 15:12:36 ~ 2024-04-01 15:12:46 (11 seconds)


plot