HOME   LIST
‹–   –›

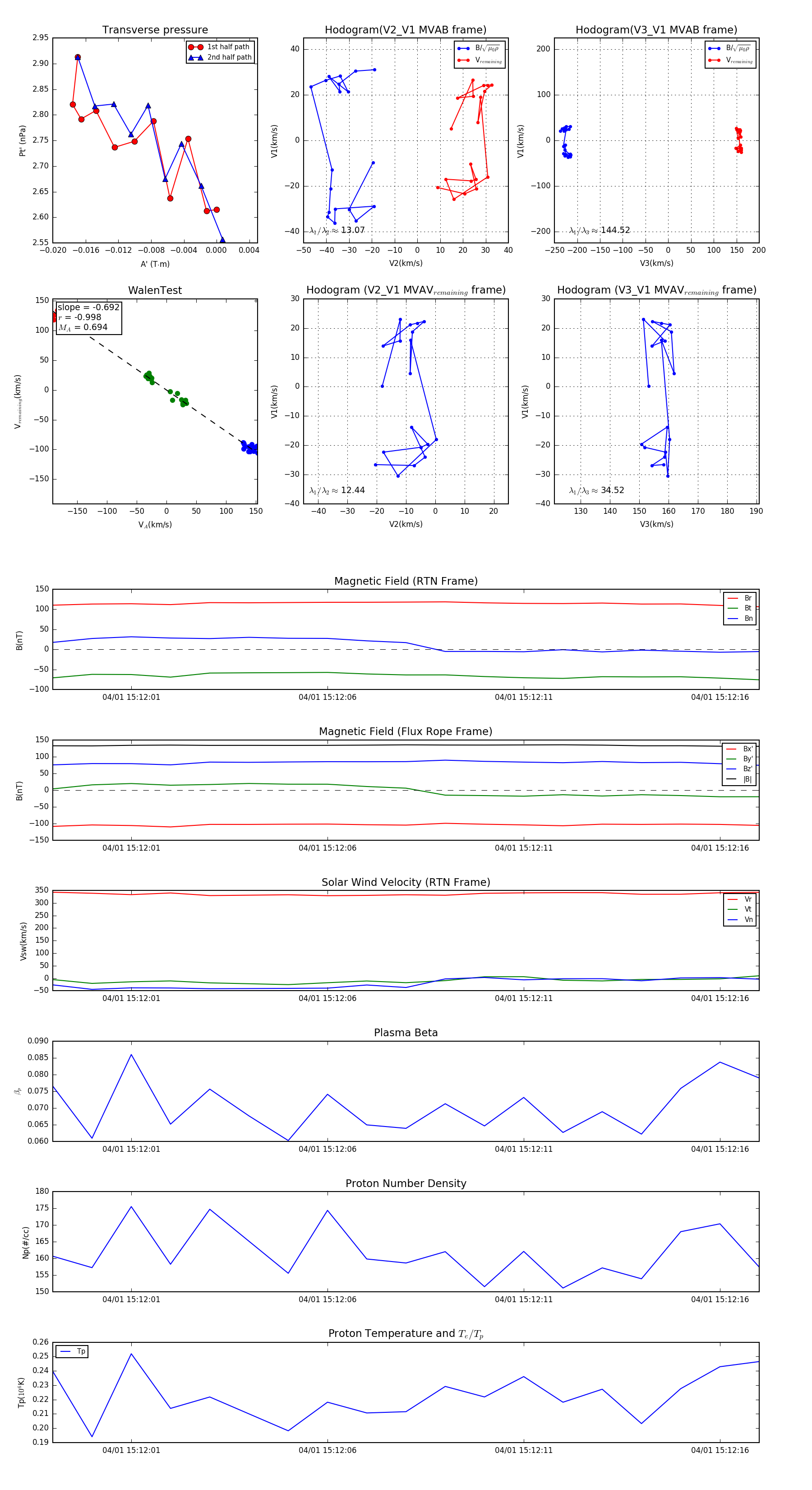
Flux Rope in 2024

Flux Rope Event 2024-04-01 15:11:59 ~ 2024-04-01 15:12:17 (19 seconds)


plot