HOME   LIST
‹–   –›

Flux Rope in 2024

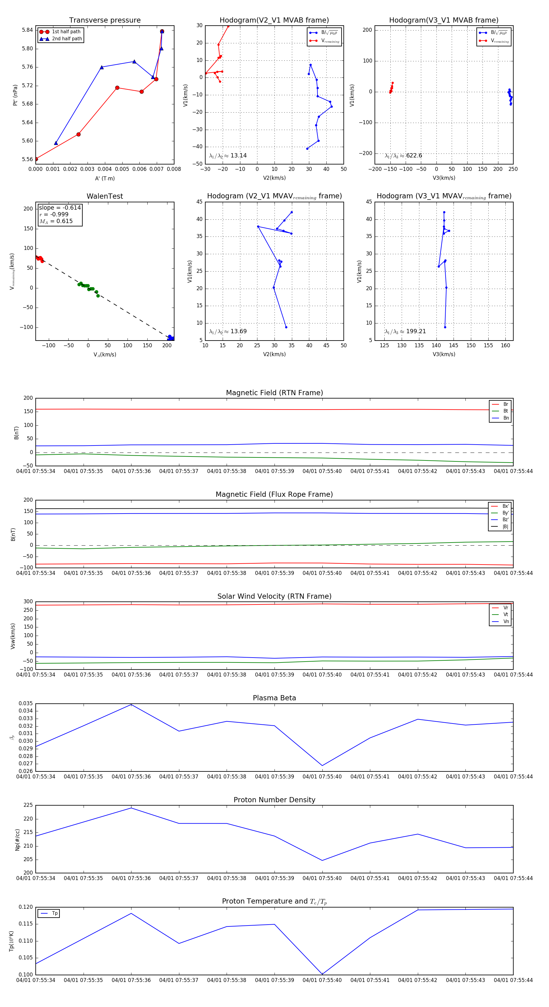
Flux Rope Event 2024-04-01 07:55:34 ~ 2024-04-01 07:55:44 (11 seconds)


plot