HOME   LIST
‹–   –›

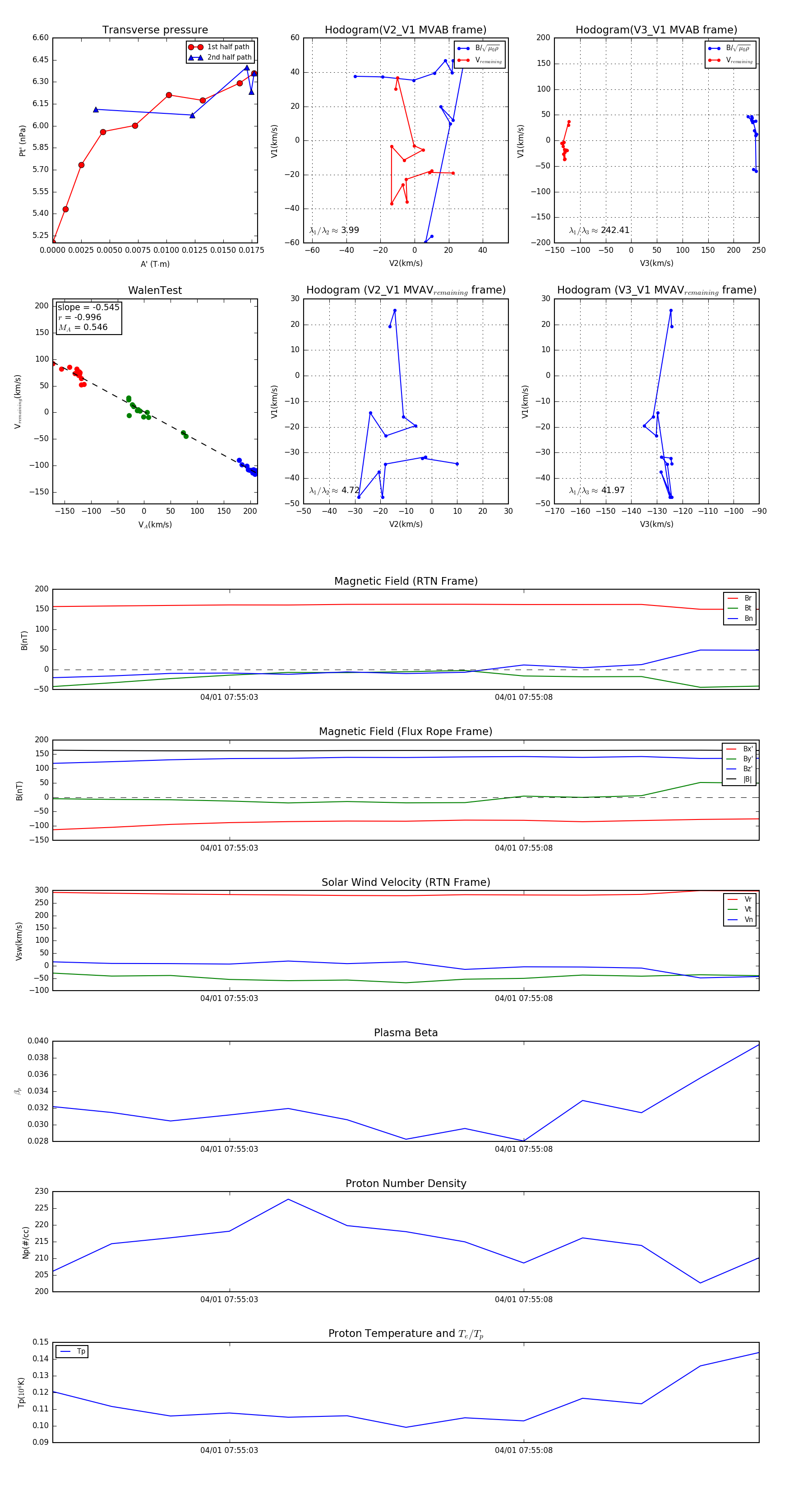
Flux Rope in 2024

Flux Rope Event 2024-04-01 07:55:00 ~ 2024-04-01 07:55:12 (13 seconds)


plot