HOME   LIST
‹–   –›

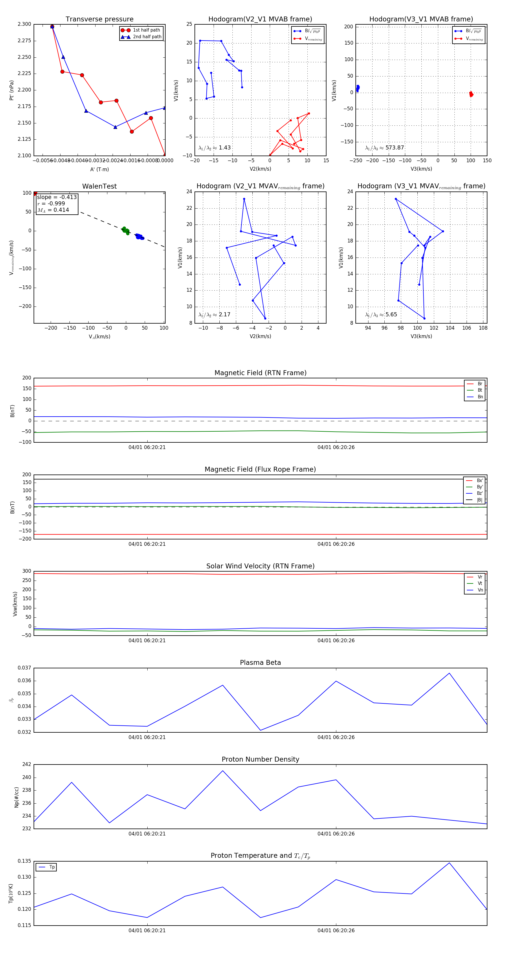
Flux Rope in 2024

Flux Rope Event 2024-04-01 06:20:18 ~ 2024-04-01 06:20:30 (13 seconds)


plot