HOME   LIST
‹–   –›

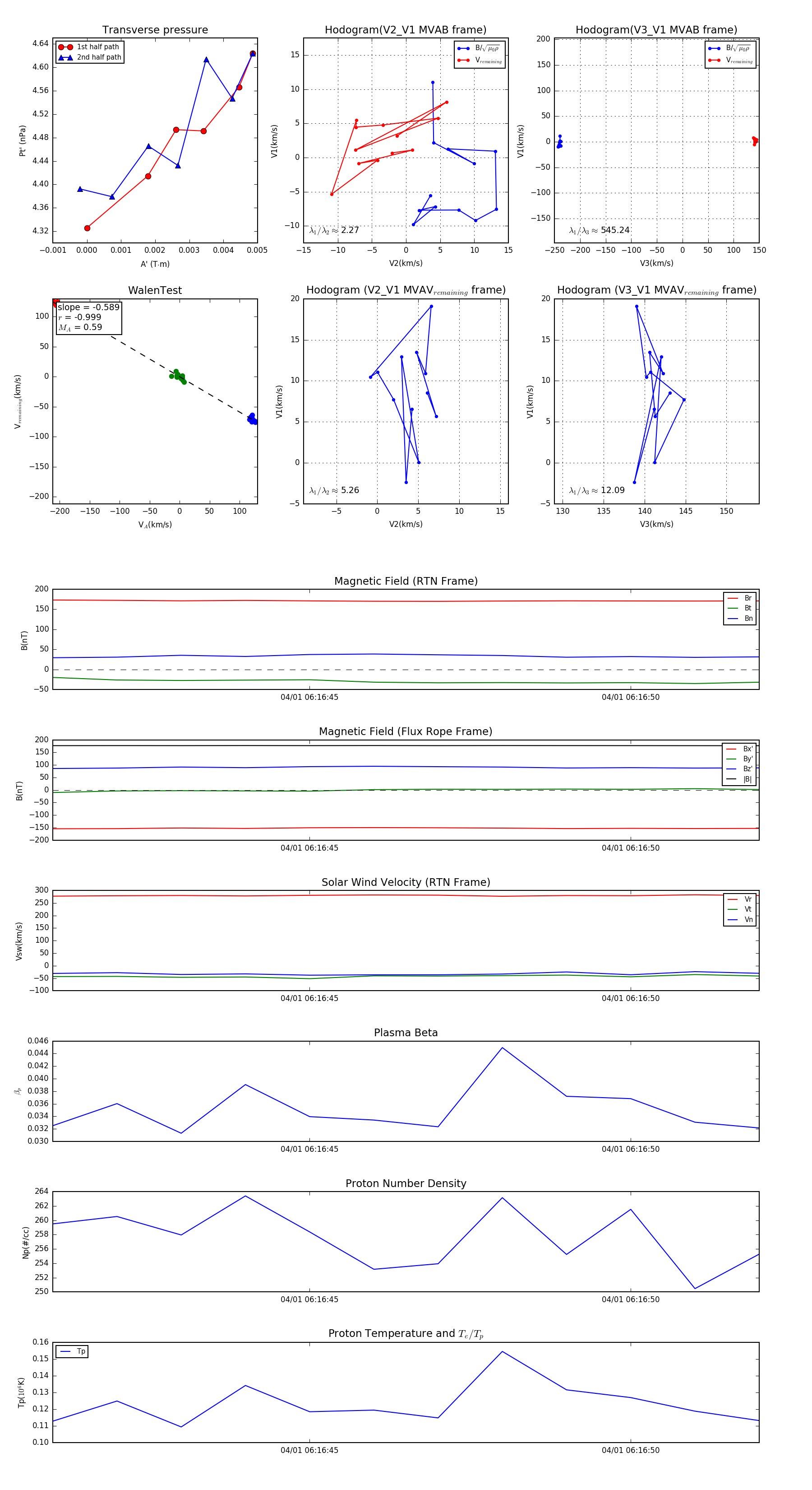
Flux Rope in 2024

Flux Rope Event 2024-04-01 06:16:41 ~ 2024-04-01 06:16:52 (12 seconds)


plot