HOME   LIST
‹–   –›

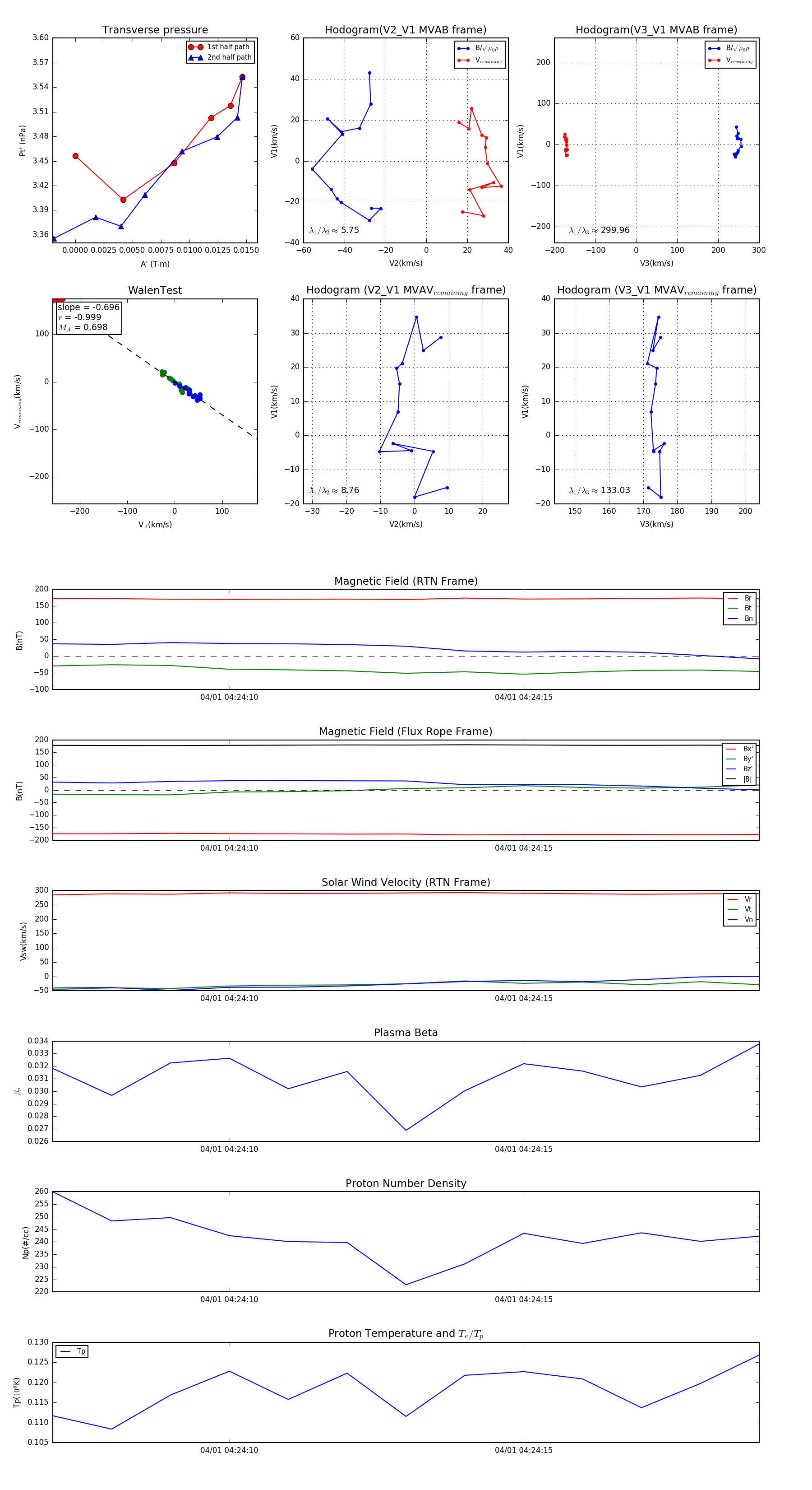
Flux Rope in 2024

Flux Rope Event 2024-04-01 04:24:07 ~ 2024-04-01 04:24:19 (13 seconds)


plot