HOME   LIST
‹–   –›

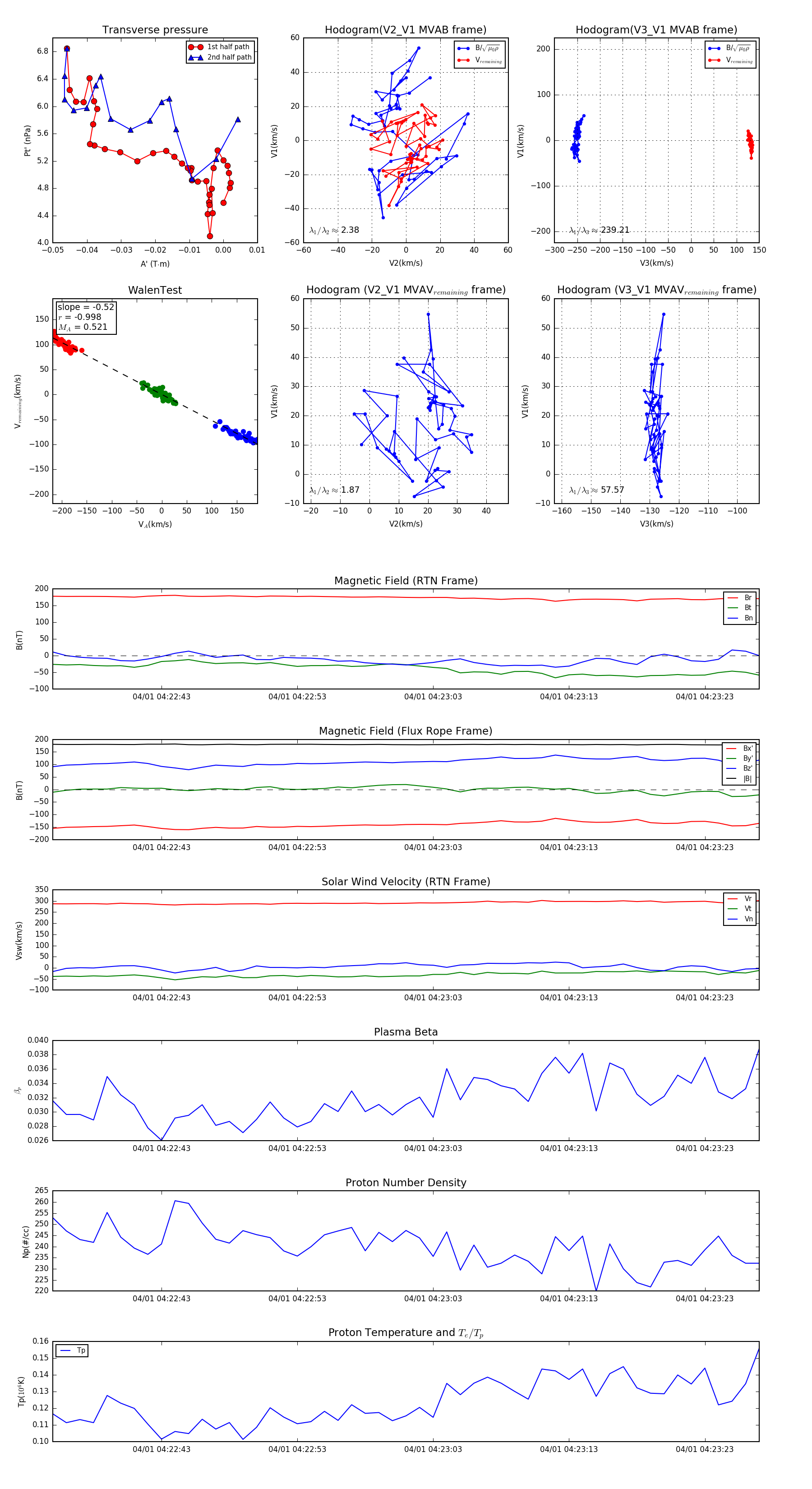
Flux Rope in 2024

Flux Rope Event 2024-04-01 04:22:35 ~ 2024-04-01 04:23:27 (53 seconds)


plot