HOME   LIST
‹–   –›

Flux Rope in 2024

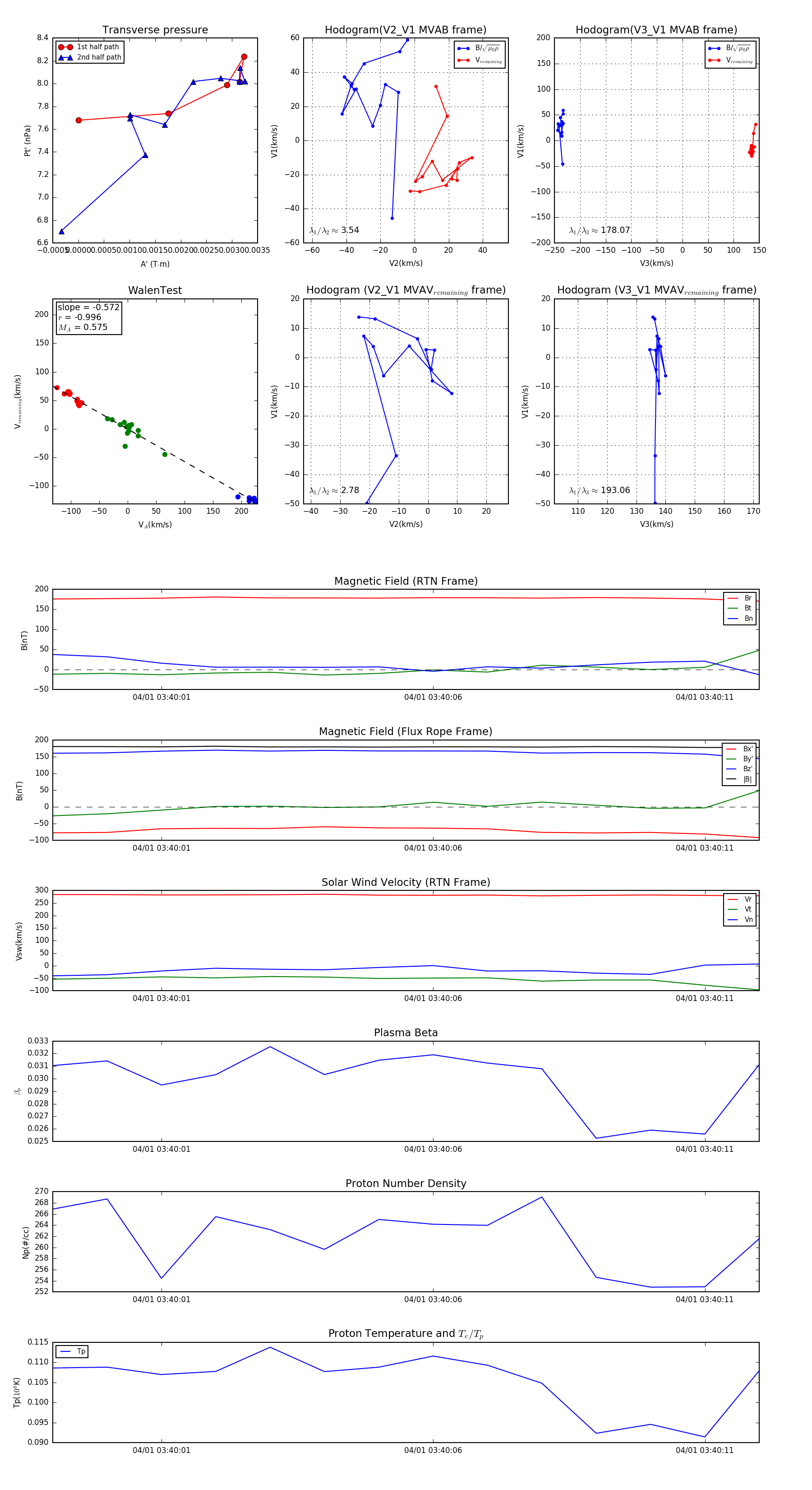
Flux Rope Event 2024-04-01 03:39:59 ~ 2024-04-01 03:40:12 (14 seconds)


plot