HOME   LIST
‹–   –›

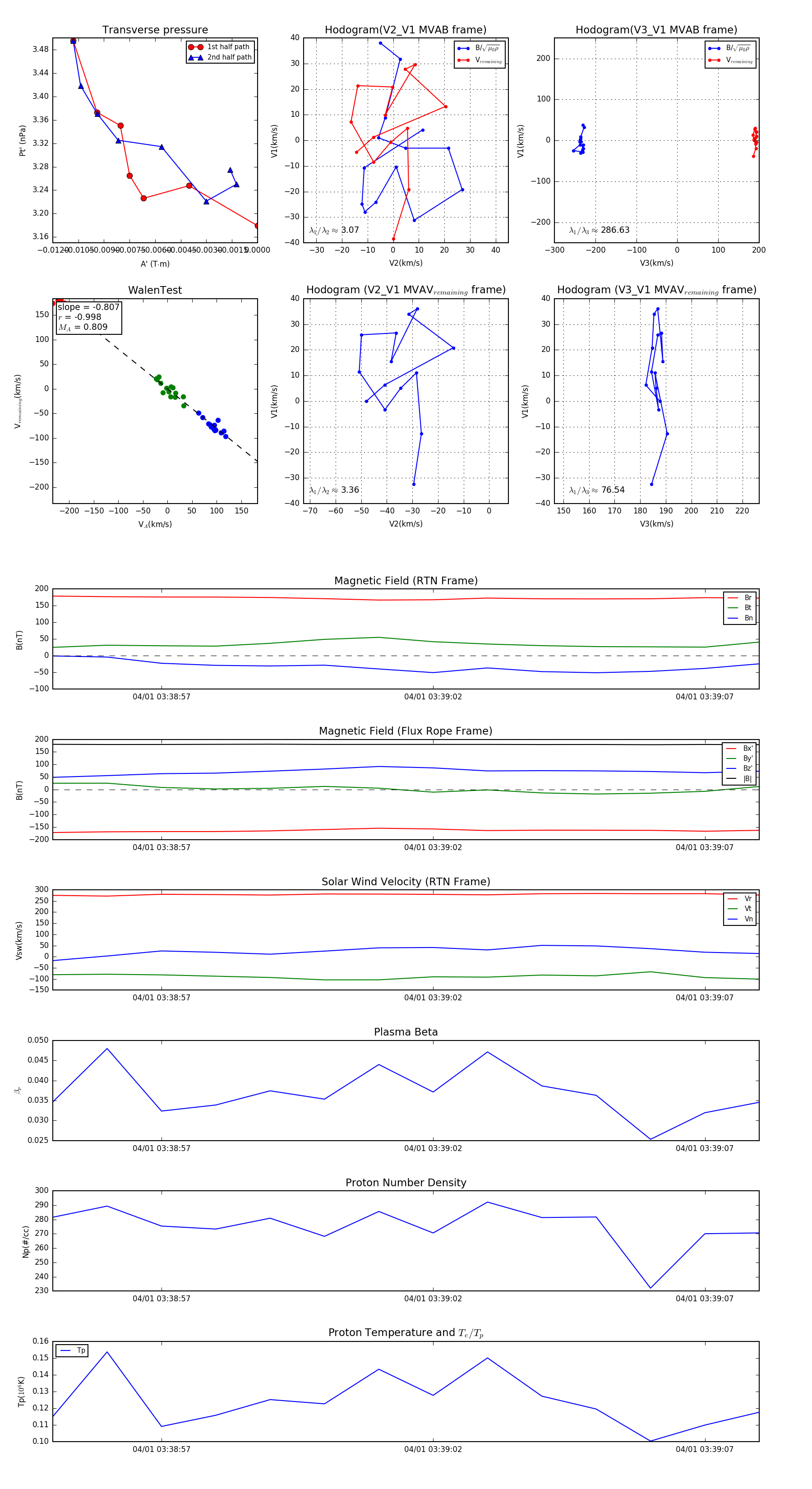
Flux Rope in 2024

Flux Rope Event 2024-04-01 03:38:55 ~ 2024-04-01 03:39:08 (14 seconds)


plot