HOME   LIST
‹–   –›

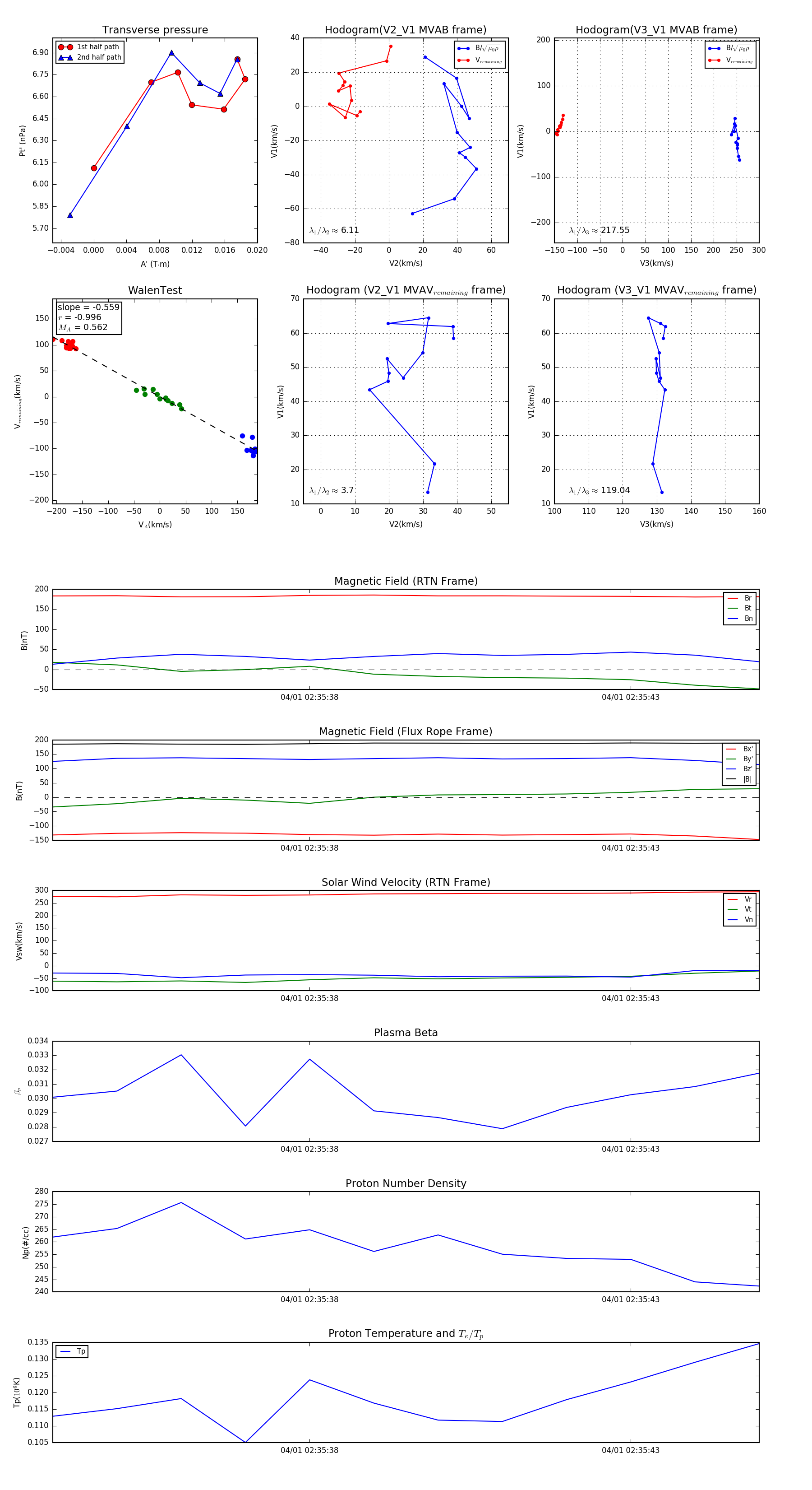
Flux Rope in 2024

Flux Rope Event 2024-04-01 02:35:34 ~ 2024-04-01 02:35:45 (12 seconds)


plot