HOME   LIST
‹–   –›

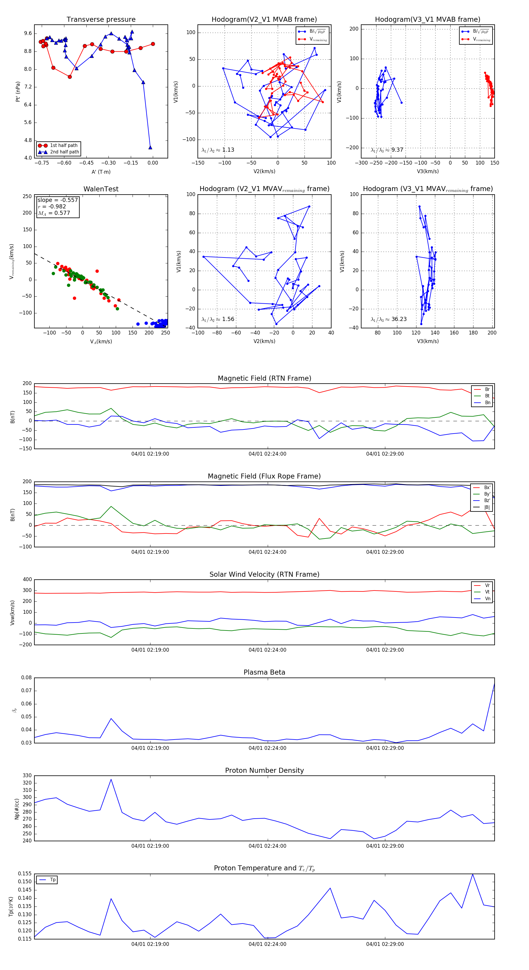
Flux Rope in 2024

Flux Rope Event 2024-04-01 02:14:04 ~ 2024-04-01 02:33:40 (1177 seconds)


plot