HOME   LIST
‹–   –›

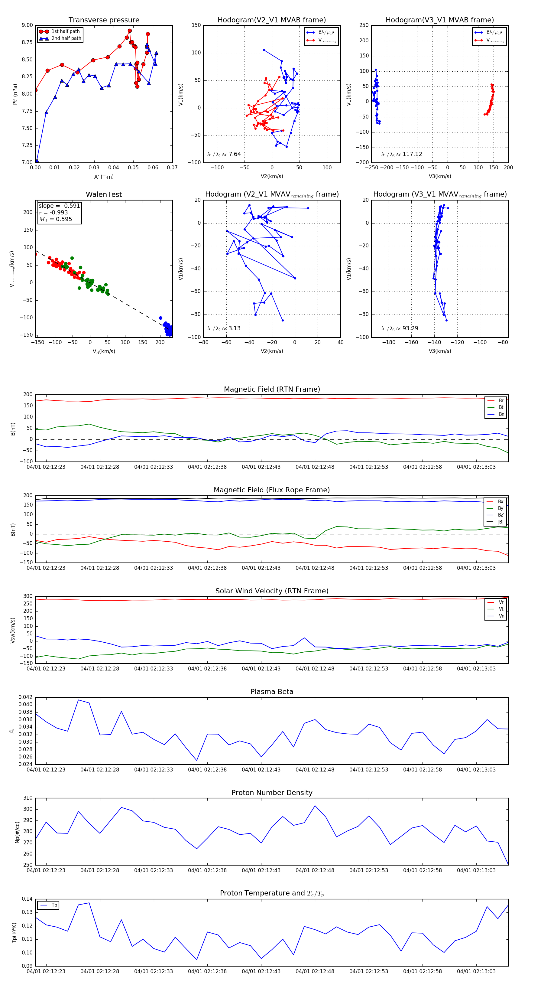
Flux Rope in 2024

Flux Rope Event 2024-04-01 02:12:22 ~ 2024-04-01 02:13:06 (45 seconds)


plot