HOME   LIST
‹–   –›

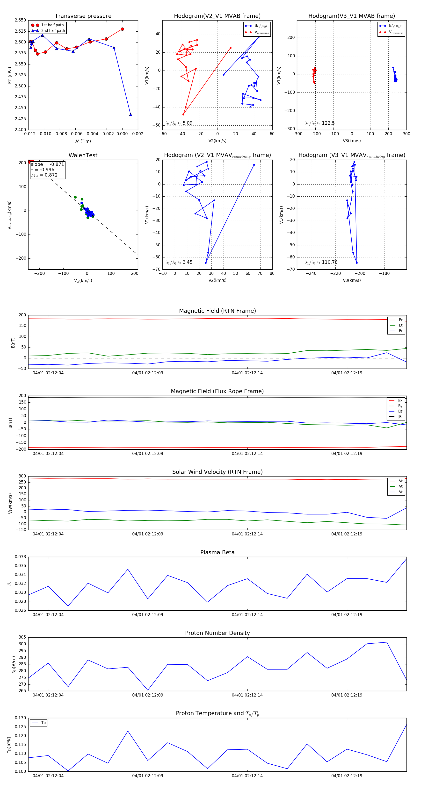
Flux Rope in 2024

Flux Rope Event 2024-04-01 02:12:03 ~ 2024-04-01 02:12:22 (20 seconds)


plot