HOME   LIST
‹–   –›

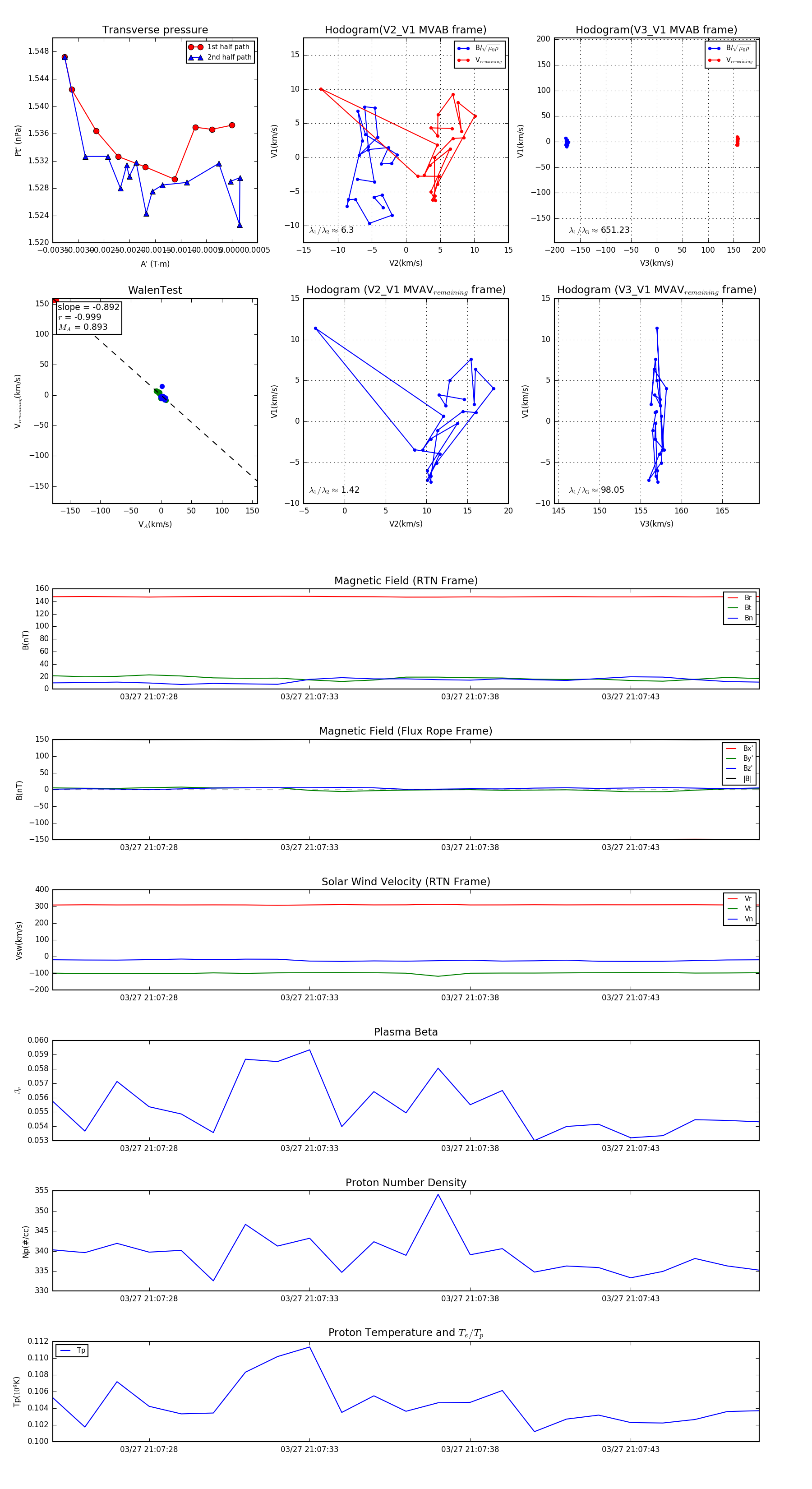
Flux Rope in 2024

Flux Rope Event 2024-03-27 21:07:25 ~ 2024-03-27 21:07:47 (23 seconds)


plot