HOME   LIST
‹–   –›

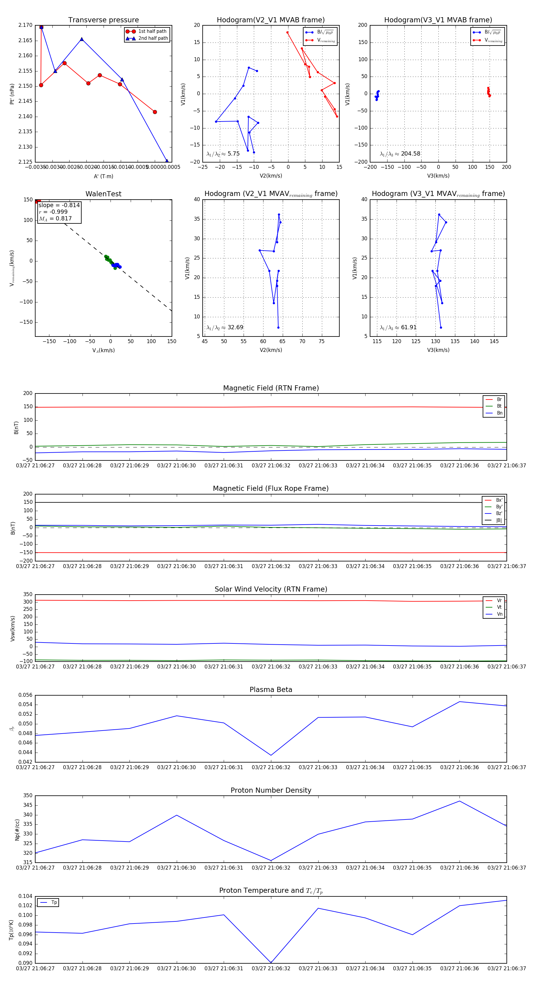
Flux Rope in 2024

Flux Rope Event 2024-03-27 21:06:27 ~ 2024-03-27 21:06:37 (11 seconds)


plot