HOME   LIST
‹–   –›

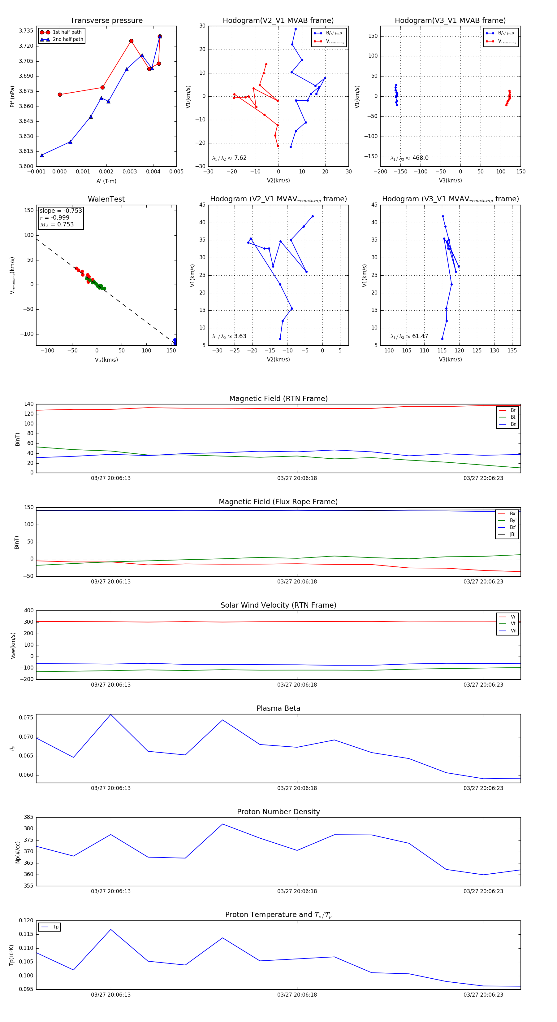
Flux Rope in 2024

Flux Rope Event 2024-03-27 20:06:11 ~ 2024-03-27 20:06:24 (14 seconds)


plot