HOME   LIST
‹–   –›

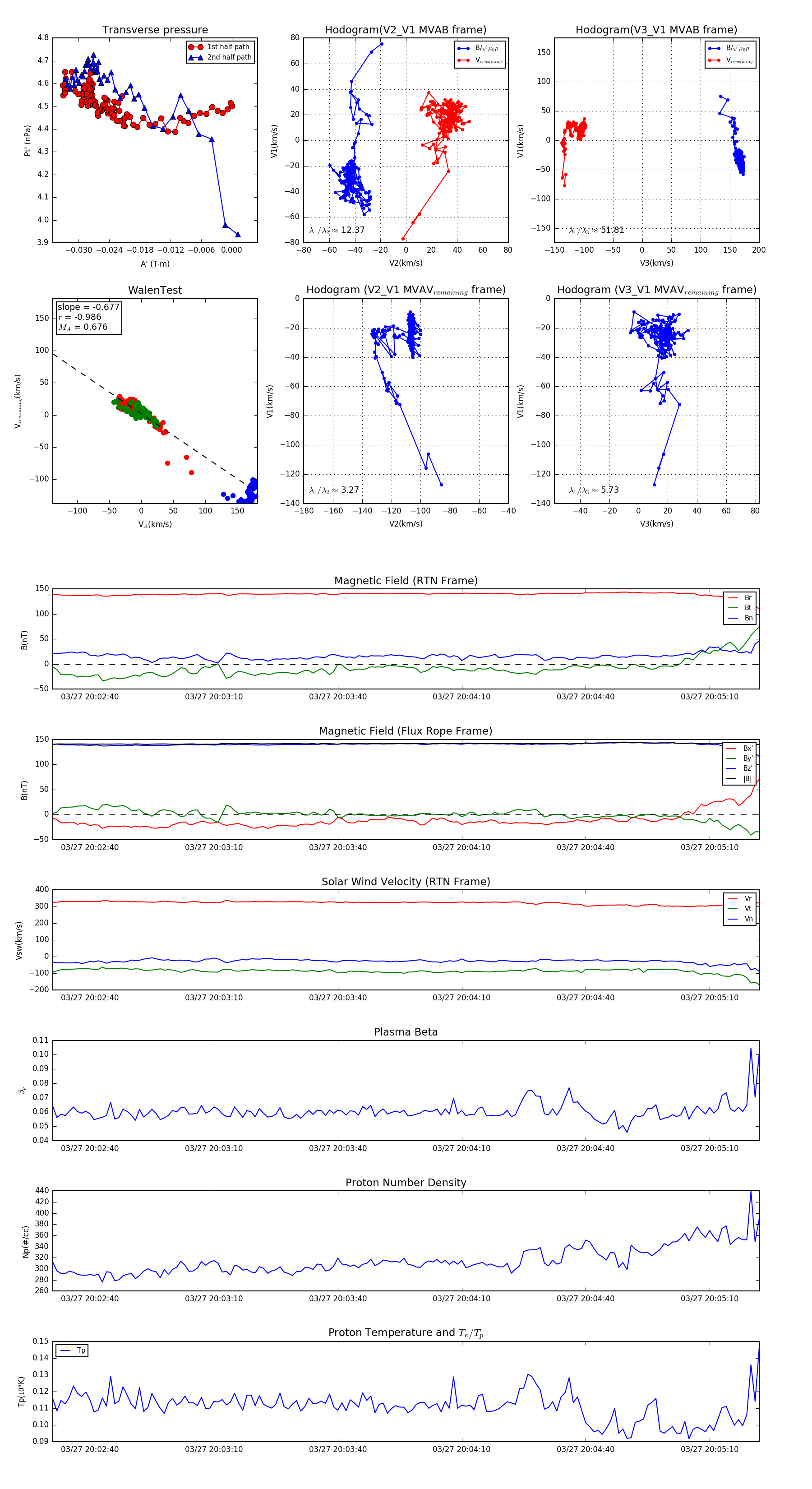
Flux Rope in 2024

Flux Rope Event 2024-03-27 20:02:31 ~ 2024-03-27 20:05:22 (172 seconds)


plot