HOME   LIST
‹–   –›

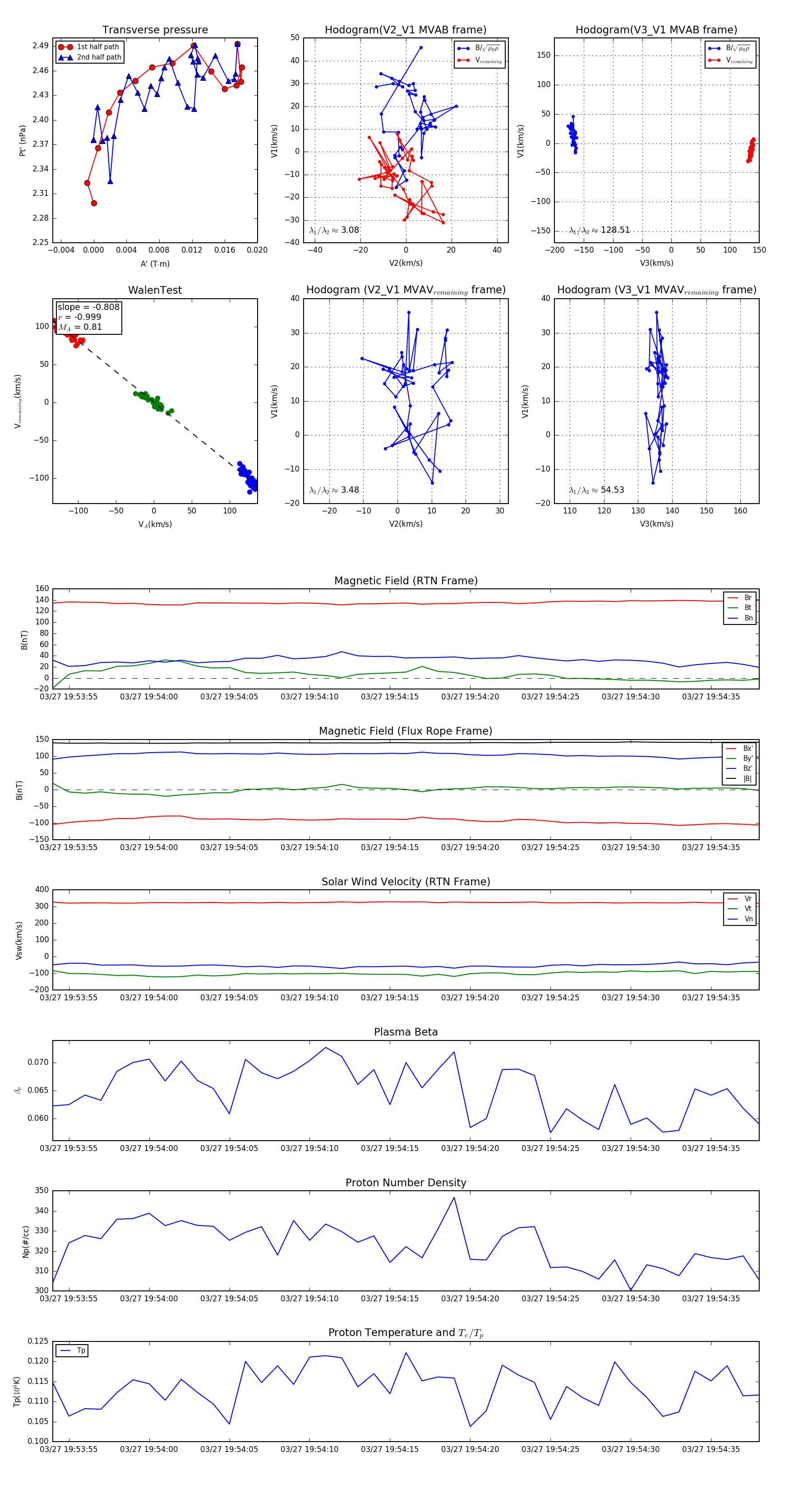
Flux Rope in 2024

Flux Rope Event 2024-03-27 19:53:54 ~ 2024-03-27 19:54:38 (45 seconds)


plot