HOME   LIST
‹–   –›

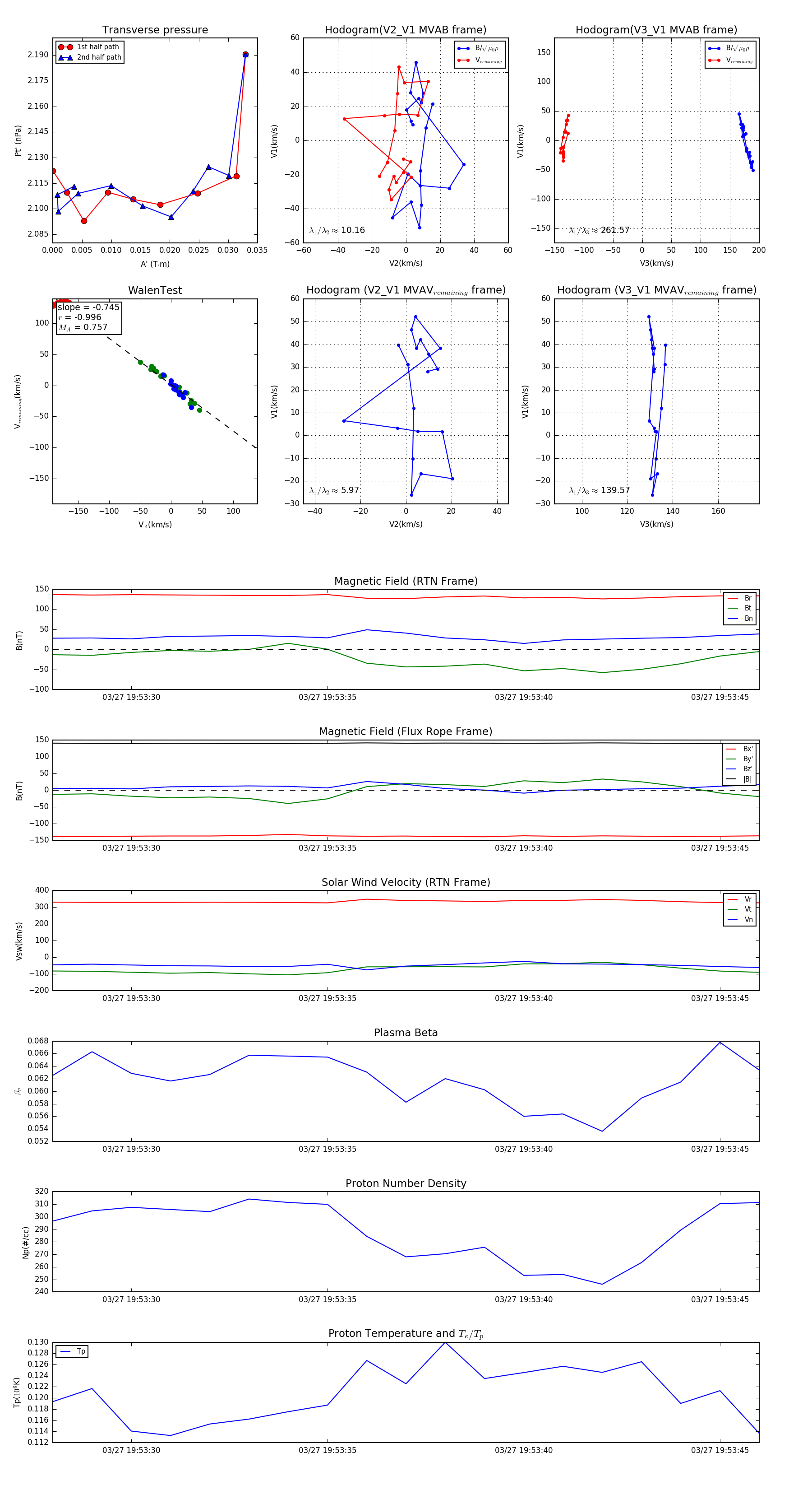
Flux Rope in 2024

Flux Rope Event 2024-03-27 19:53:28 ~ 2024-03-27 19:53:46 (19 seconds)


plot