HOME   LIST
‹–   –›

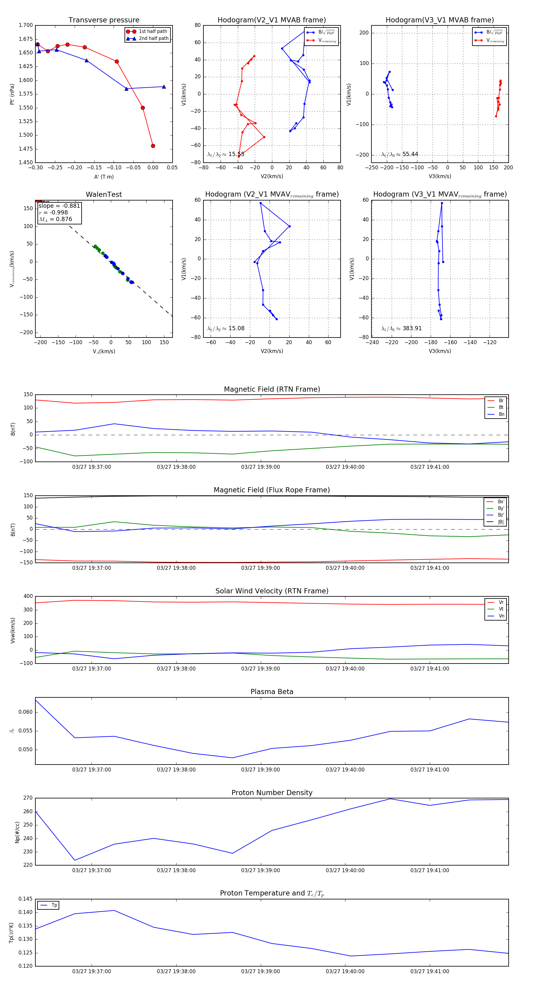
Flux Rope in 2024

Flux Rope Event 2024-03-27 19:36:20 ~ 2024-03-27 19:41:56 (337 seconds)


plot