HOME   LIST
‹–   –›

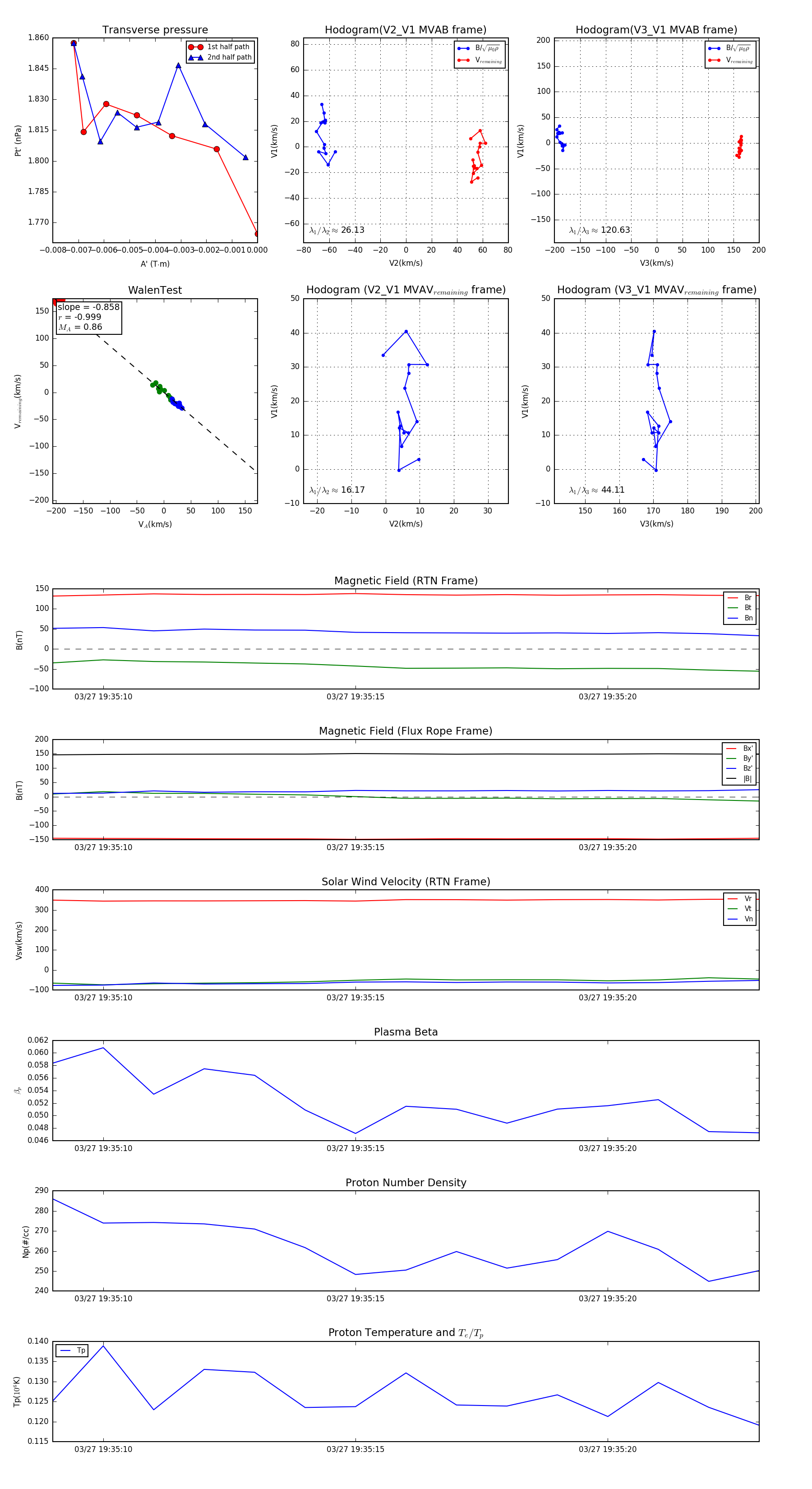
Flux Rope in 2024

Flux Rope Event 2024-03-27 19:35:09 ~ 2024-03-27 19:35:23 (15 seconds)


plot