HOME   LIST
‹–   –›

Flux Rope in 2024

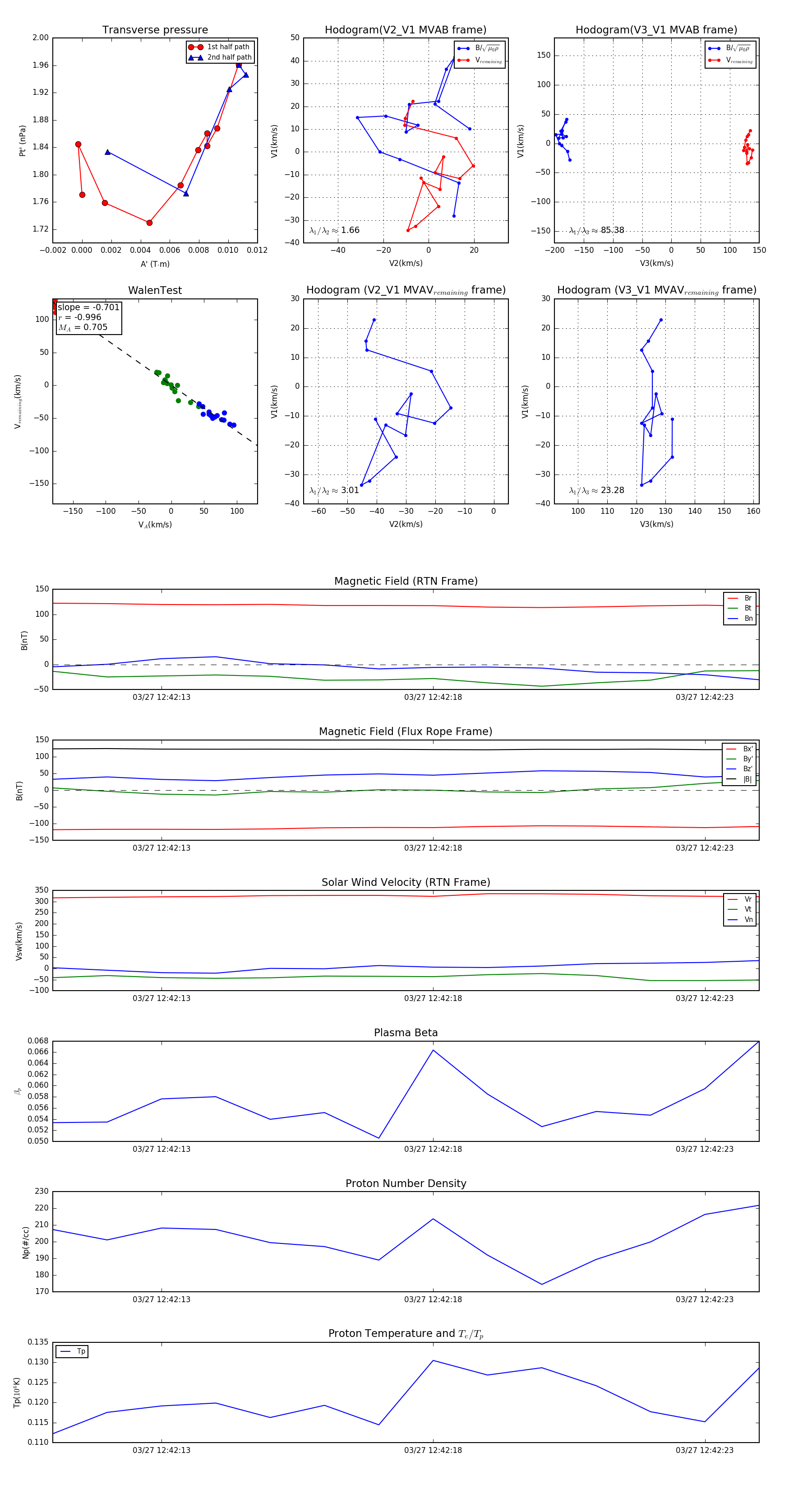
Flux Rope Event 2024-03-27 12:42:11 ~ 2024-03-27 12:42:24 (14 seconds)


plot