HOME   LIST
‹–   –›

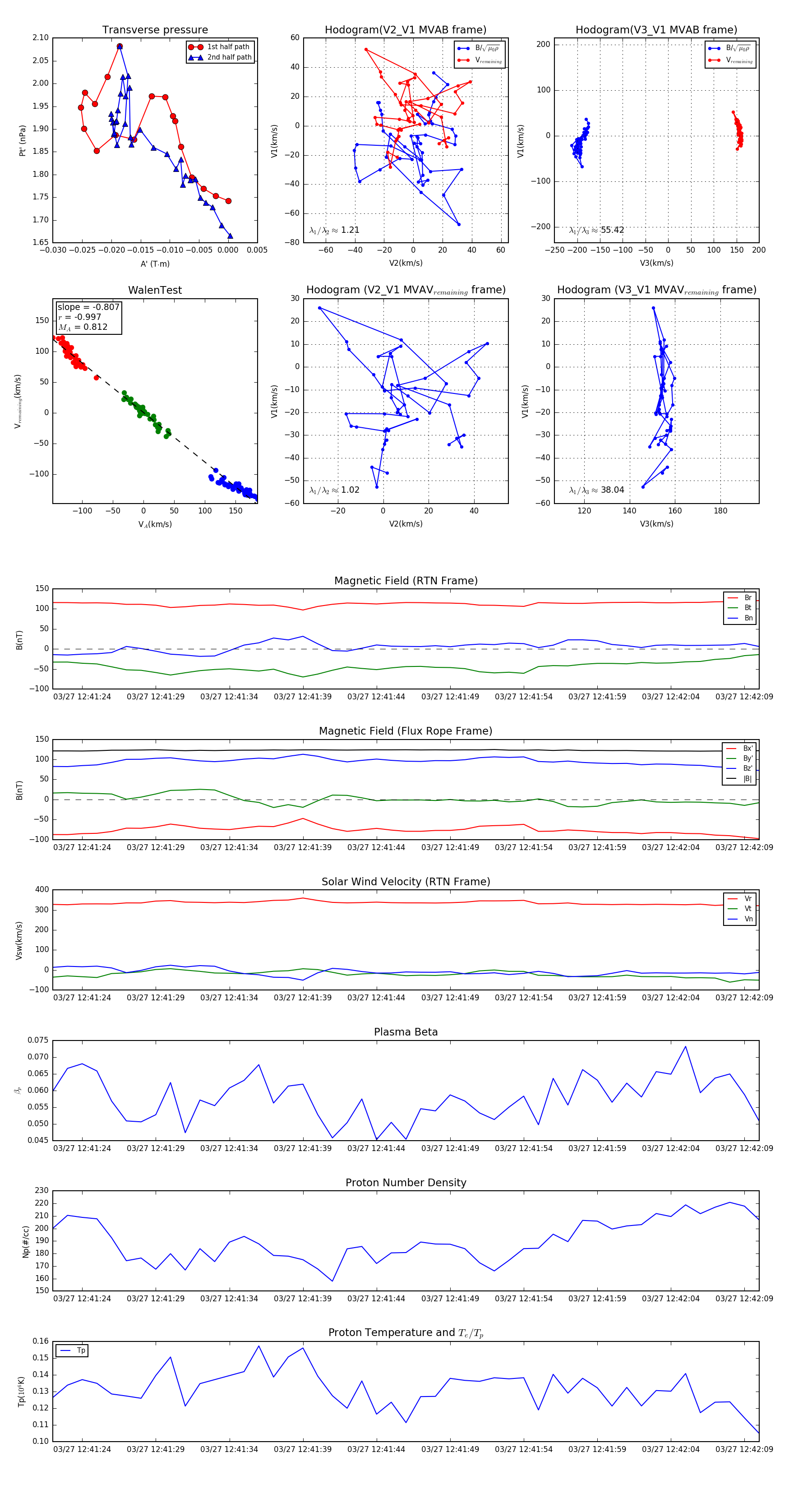
Flux Rope in 2024

Flux Rope Event 2024-03-27 12:41:22 ~ 2024-03-27 12:42:10 (49 seconds)


plot