HOME   LIST
‹–   –›

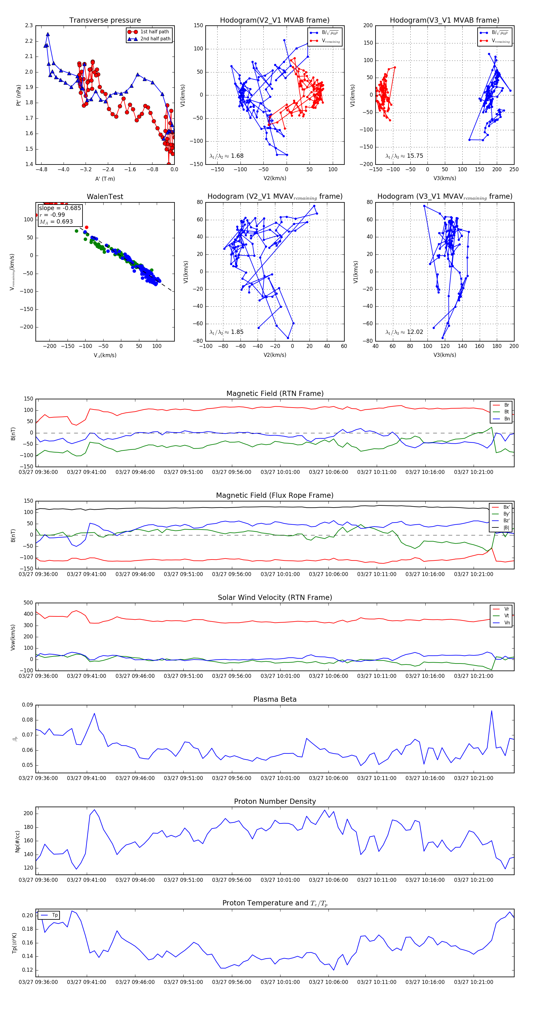
Flux Rope in 2024

Flux Rope Event 2024-03-27 09:35:44 ~ 2024-03-27 10:25:12 (2969 seconds)


plot