HOME   LIST
‹–   –›

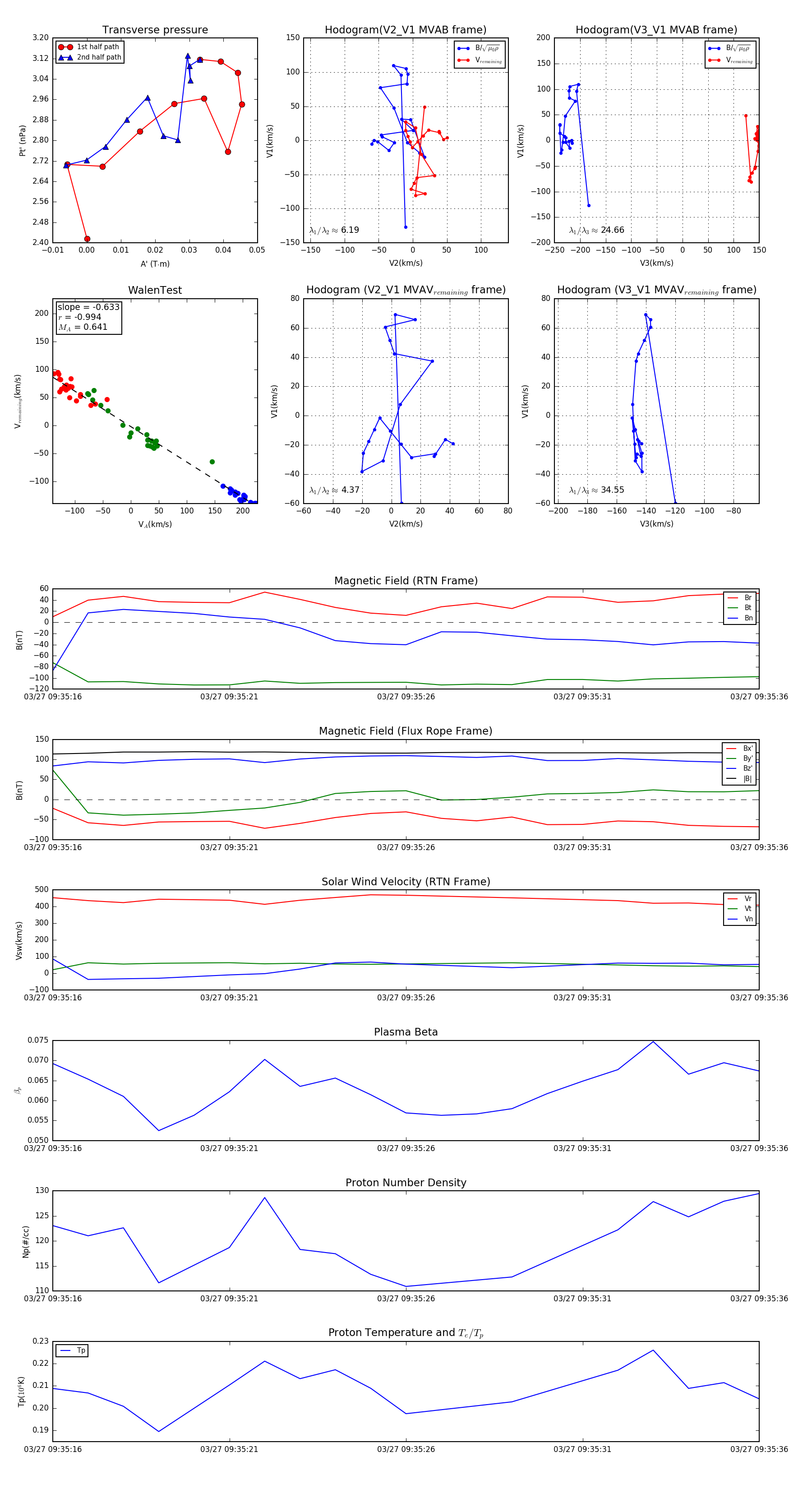
Flux Rope in 2024

Flux Rope Event 2024-03-27 09:35:16 ~ 2024-03-27 09:35:36 (21 seconds)


plot