HOME   LIST
‹–   –›

Flux Rope in 2024

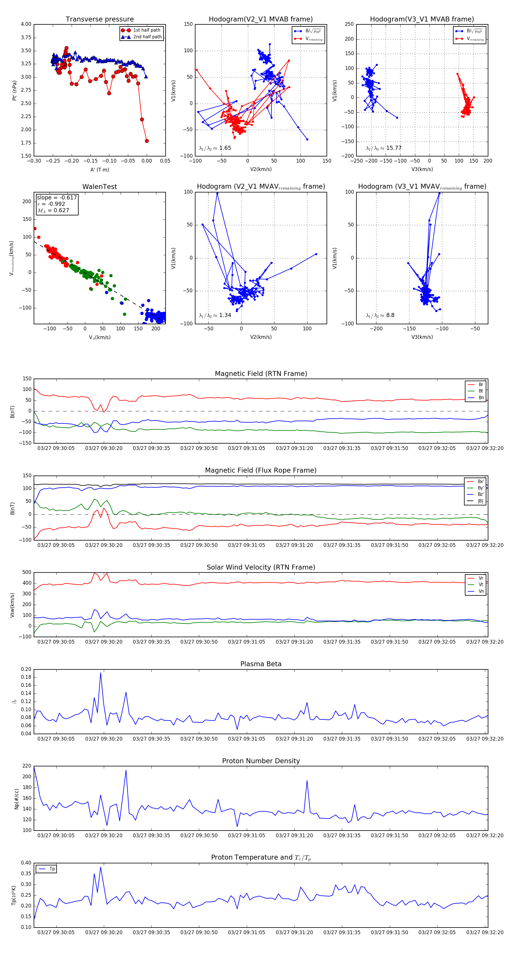
Flux Rope Event 2024-03-27 09:29:58 ~ 2024-03-27 09:32:21 (144 seconds)


plot