HOME   LIST
‹–   –›

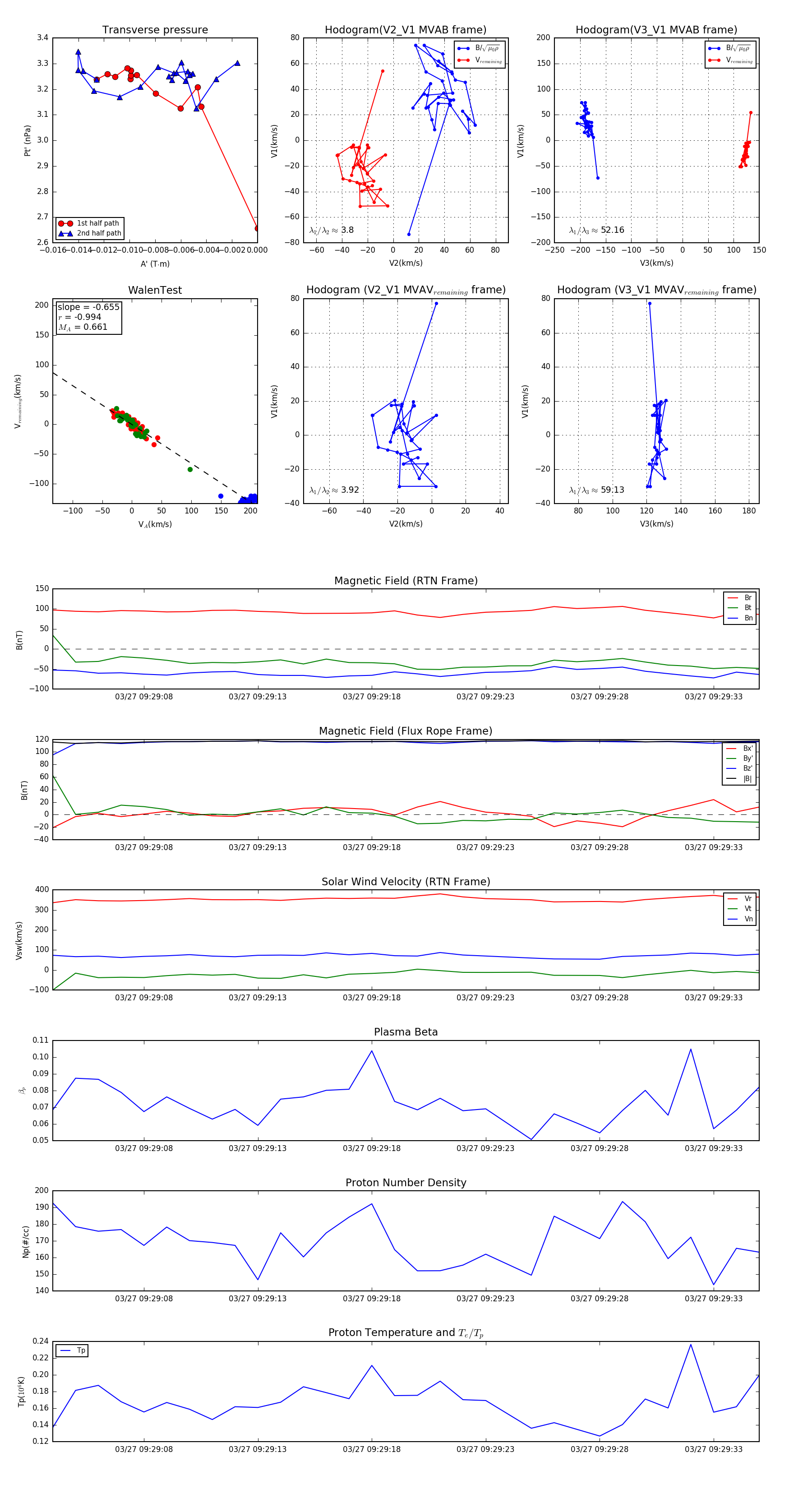
Flux Rope in 2024

Flux Rope Event 2024-03-27 09:29:04 ~ 2024-03-27 09:29:35 (32 seconds)


plot