HOME   LIST
‹–   –›

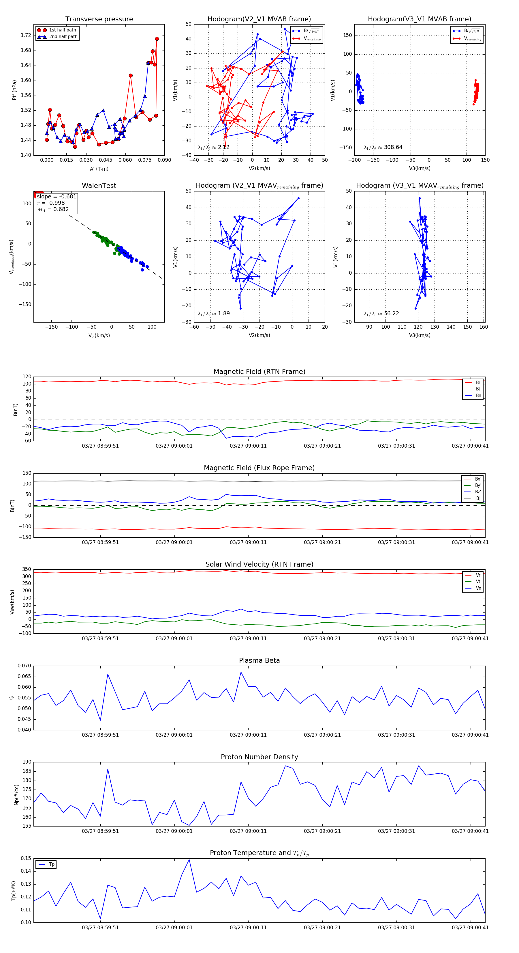
Flux Rope in 2024

Flux Rope Event 2024-03-27 08:59:42 ~ 2024-03-27 09:00:43 (62 seconds)


plot