HOME   LIST
‹–   –›

Flux Rope in 2024

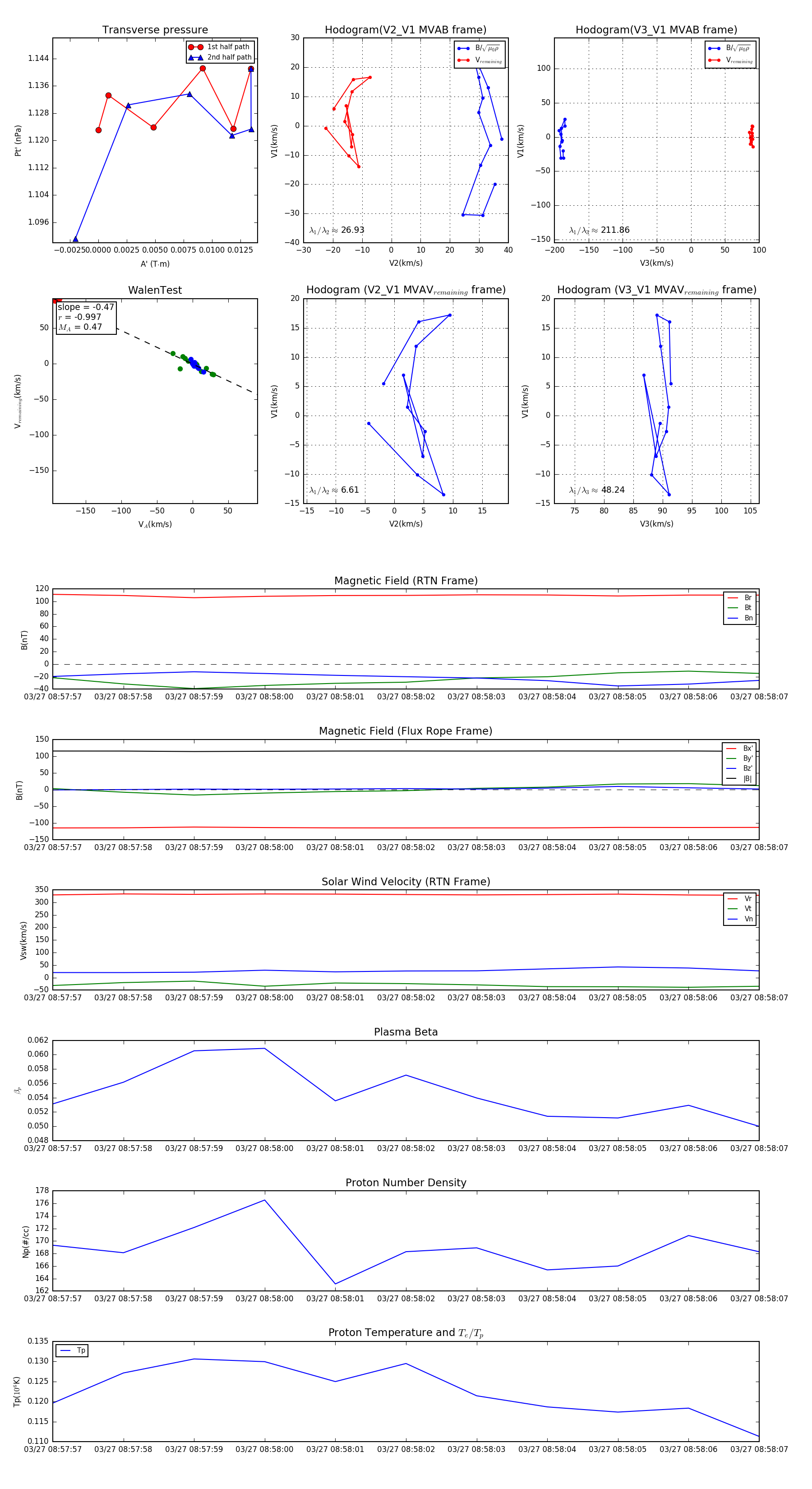
Flux Rope Event 2024-03-27 08:57:57 ~ 2024-03-27 08:58:07 (11 seconds)


plot