HOME   LIST
‹–   –›

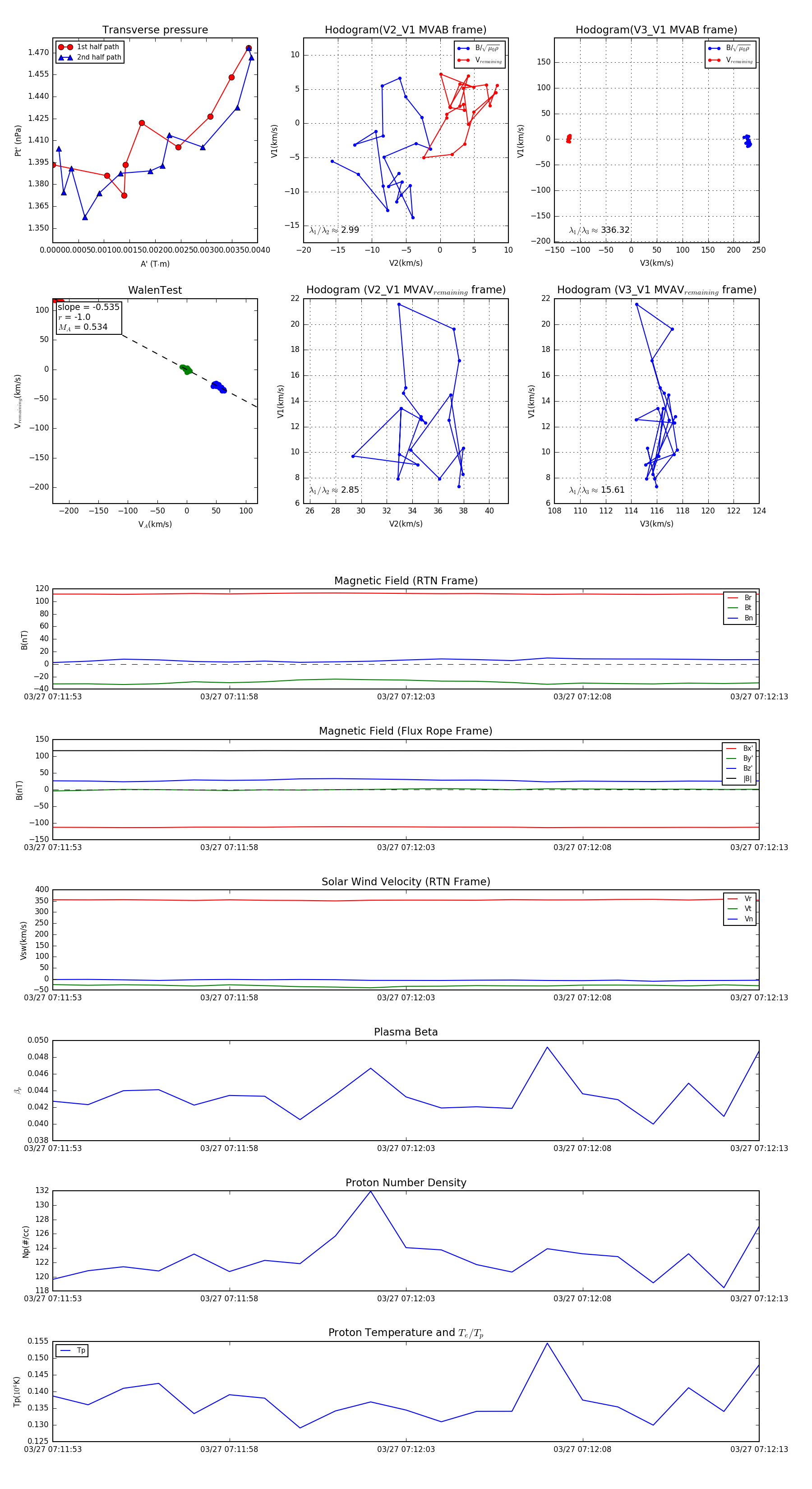
Flux Rope in 2024

Flux Rope Event 2024-03-27 07:11:53 ~ 2024-03-27 07:12:13 (21 seconds)


plot