HOME   LIST
‹–   –›

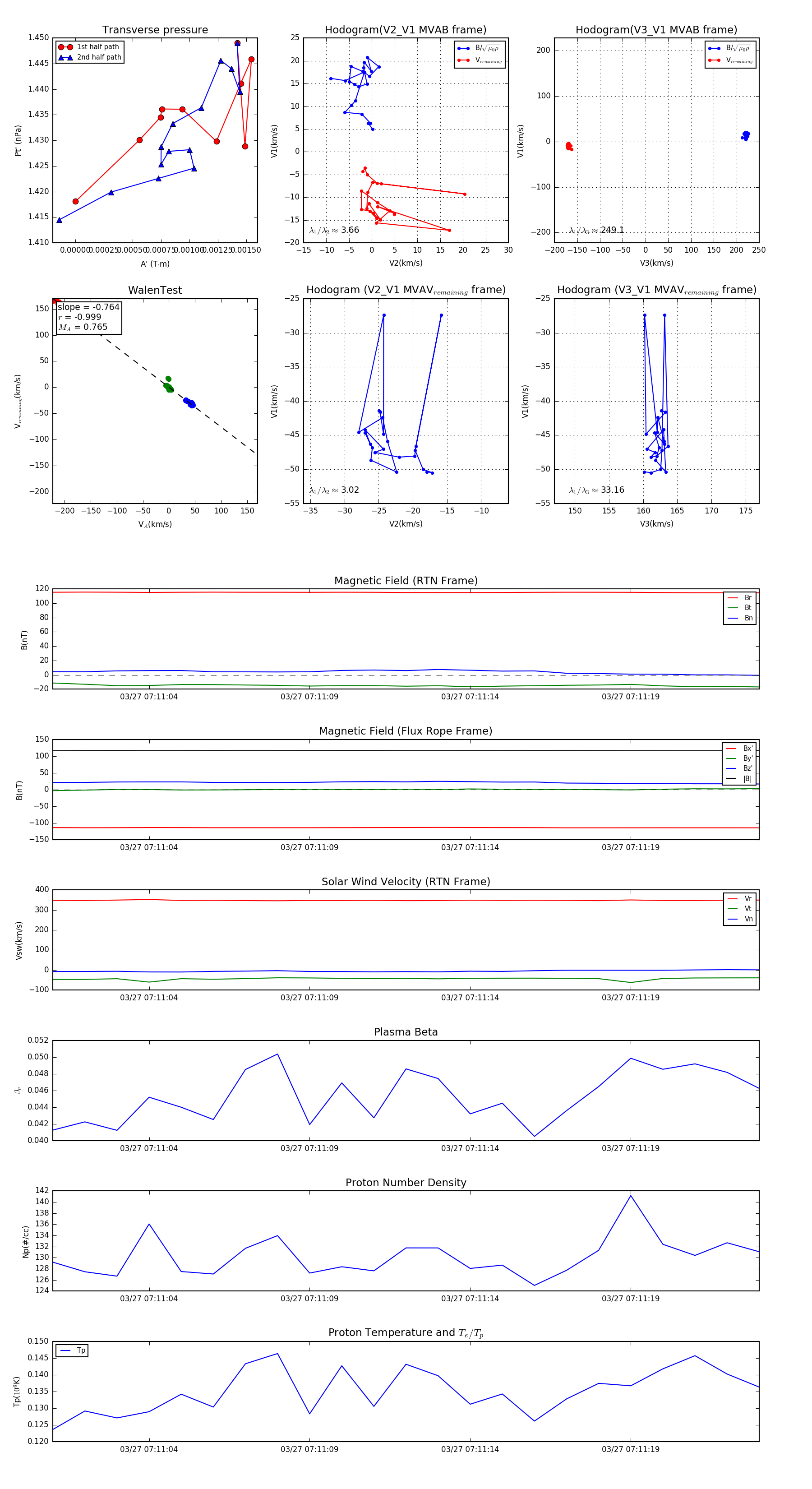
Flux Rope in 2024

Flux Rope Event 2024-03-27 07:11:01 ~ 2024-03-27 07:11:23 (23 seconds)


plot