HOME   LIST
‹–   –›

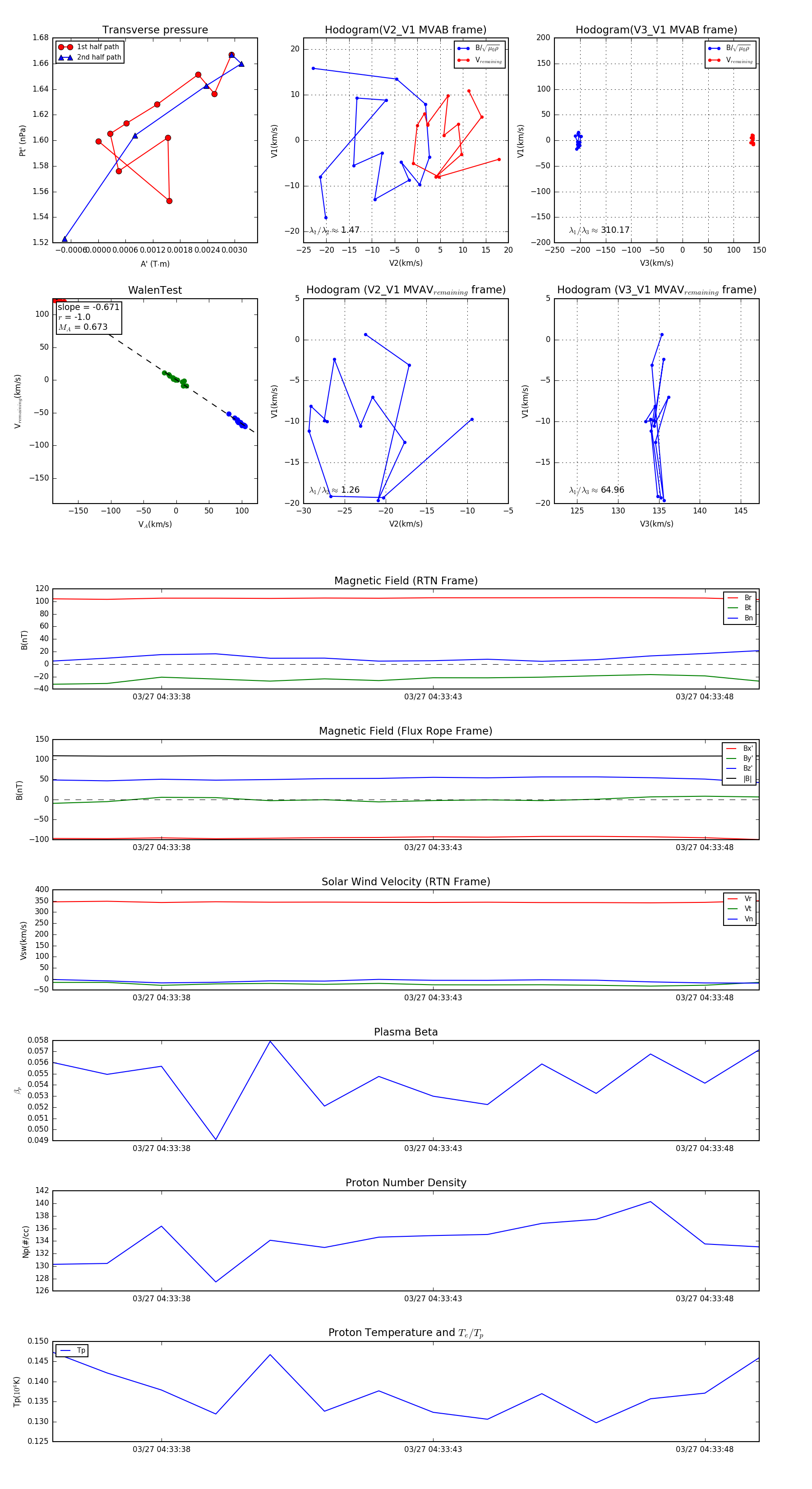
Flux Rope in 2024

Flux Rope Event 2024-03-27 04:33:36 ~ 2024-03-27 04:33:49 (14 seconds)


plot