HOME   LIST
‹–   –›

Flux Rope in 2024

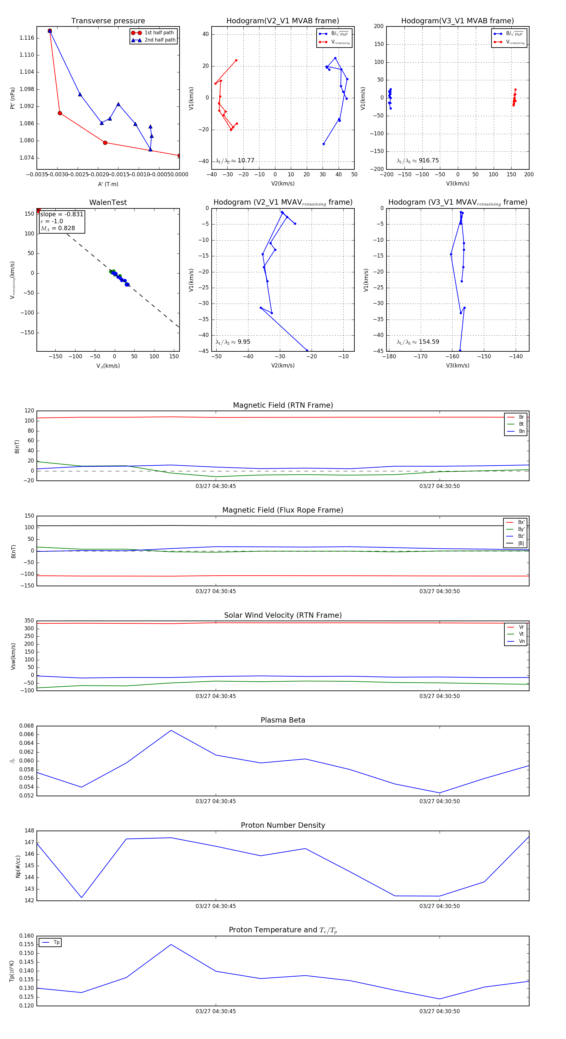
Flux Rope Event 2024-03-27 04:30:41 ~ 2024-03-27 04:30:52 (12 seconds)


plot