HOME   LIST
‹–   –›

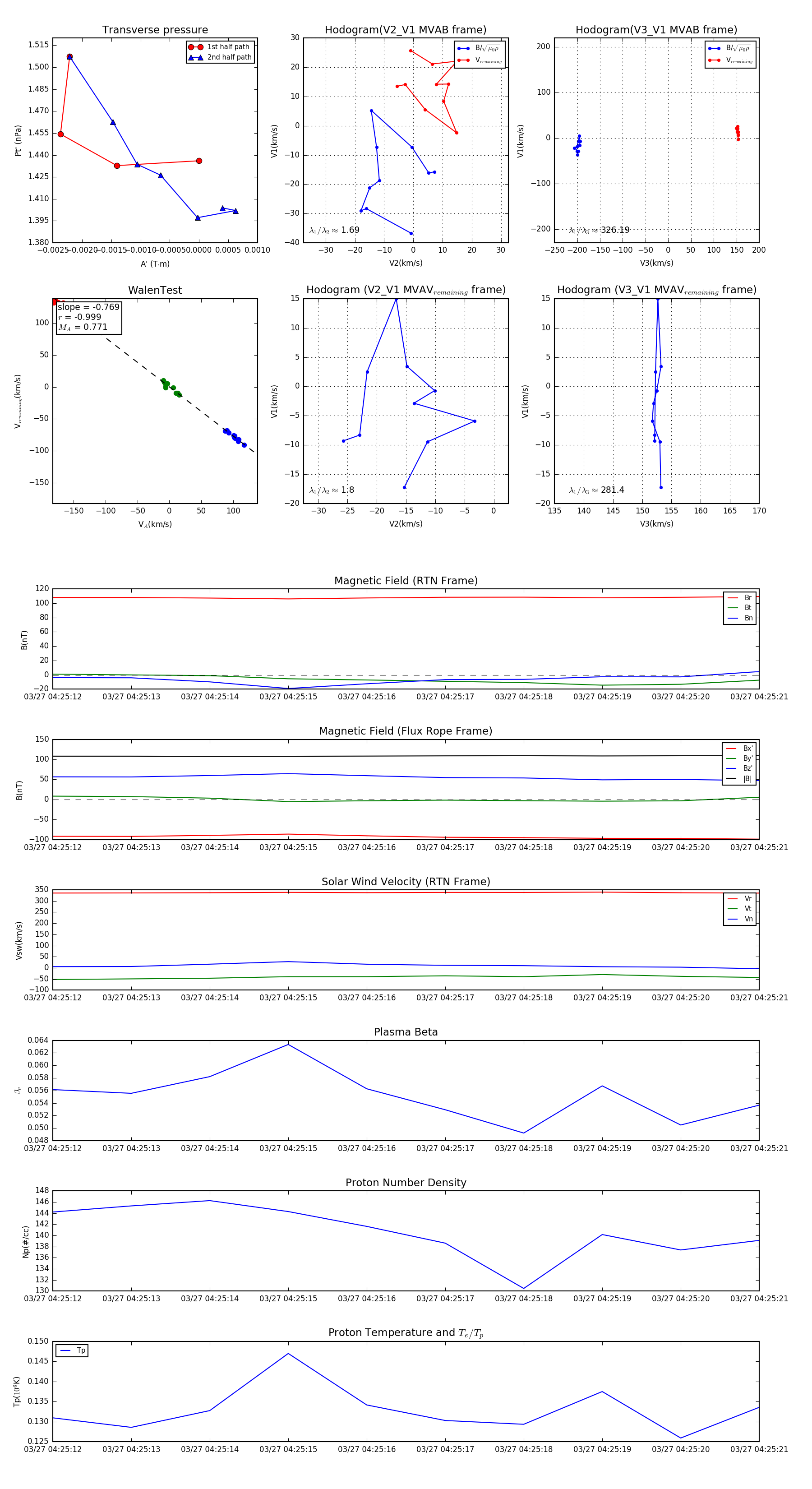
Flux Rope in 2024

Flux Rope Event 2024-03-27 04:25:12 ~ 2024-03-27 04:25:21 (10 seconds)


plot