HOME   LIST
‹–   –›

Flux Rope in 2024

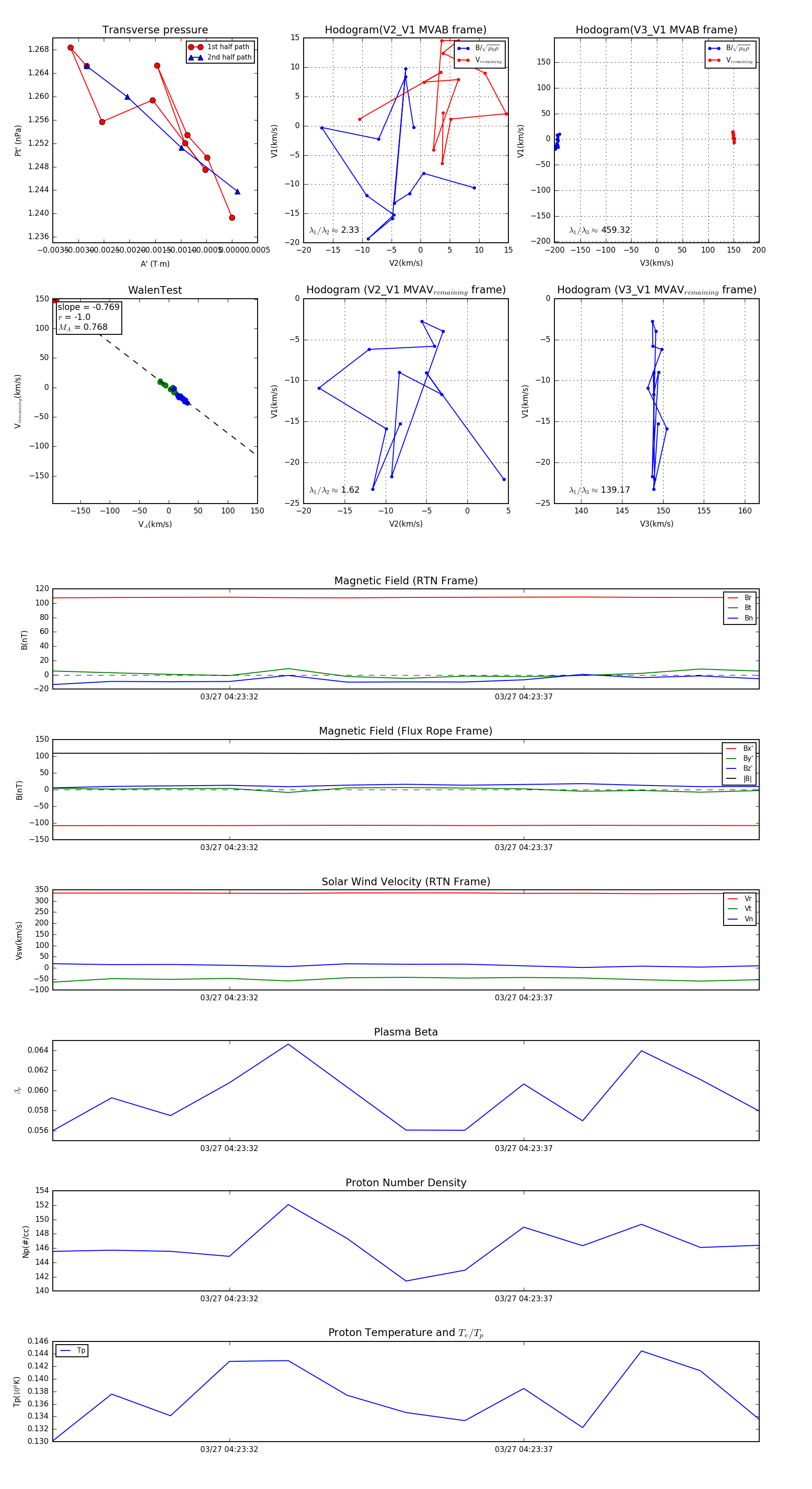
Flux Rope Event 2024-03-27 04:23:29 ~ 2024-03-27 04:23:41 (13 seconds)


plot