HOME   LIST
‹–   –›

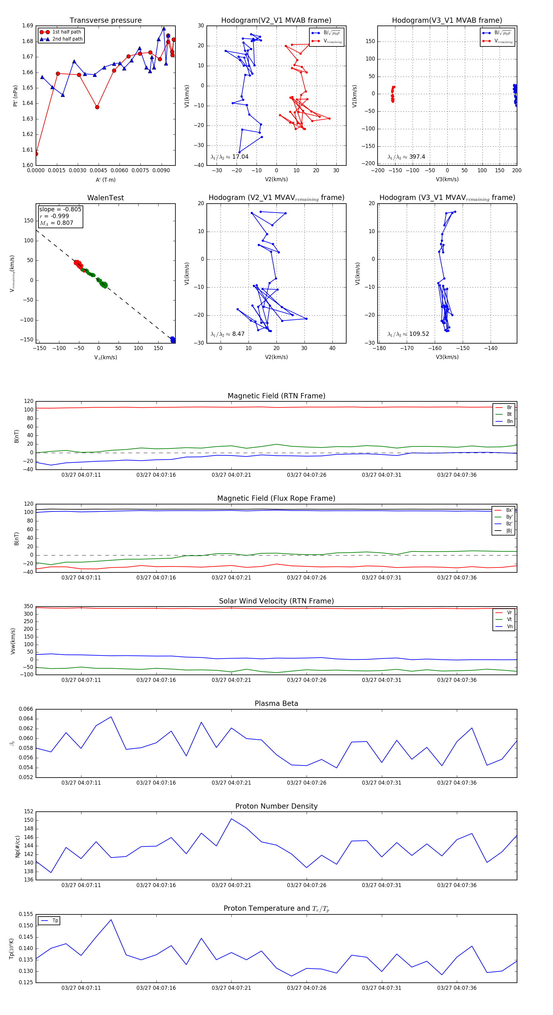
Flux Rope in 2024

Flux Rope Event 2024-03-27 04:07:08 ~ 2024-03-27 04:07:40 (33 seconds)


plot