HOME   LIST
‹–   –›

Flux Rope in 2024

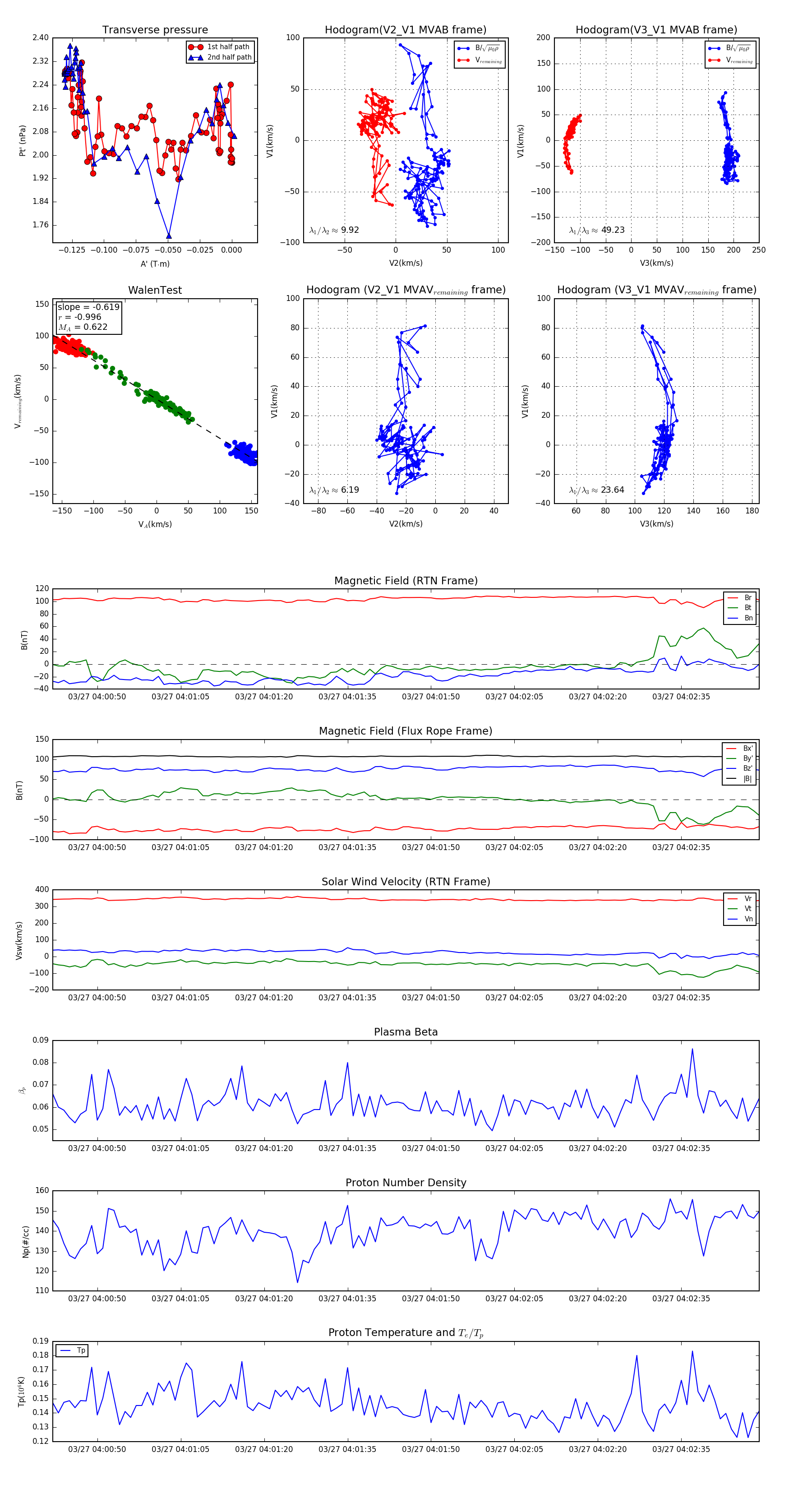
Flux Rope Event 2024-03-27 04:00:42 ~ 2024-03-27 04:02:49 (128 seconds)


plot