HOME   LIST
‹–   –›

Flux Rope in 2024

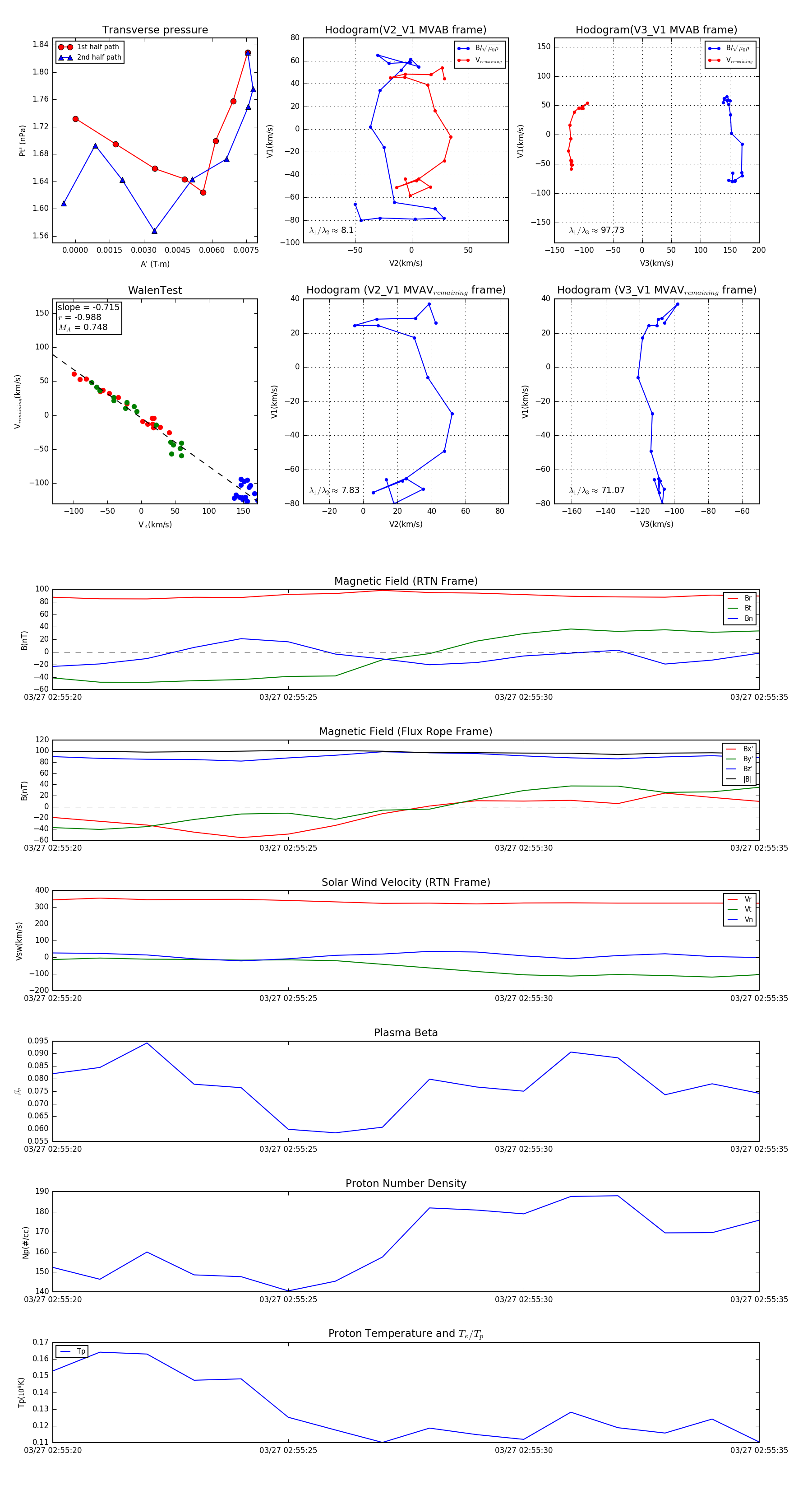
Flux Rope Event 2024-03-27 02:55:20 ~ 2024-03-27 02:55:35 (16 seconds)


plot