HOME   LIST
‹–   –›

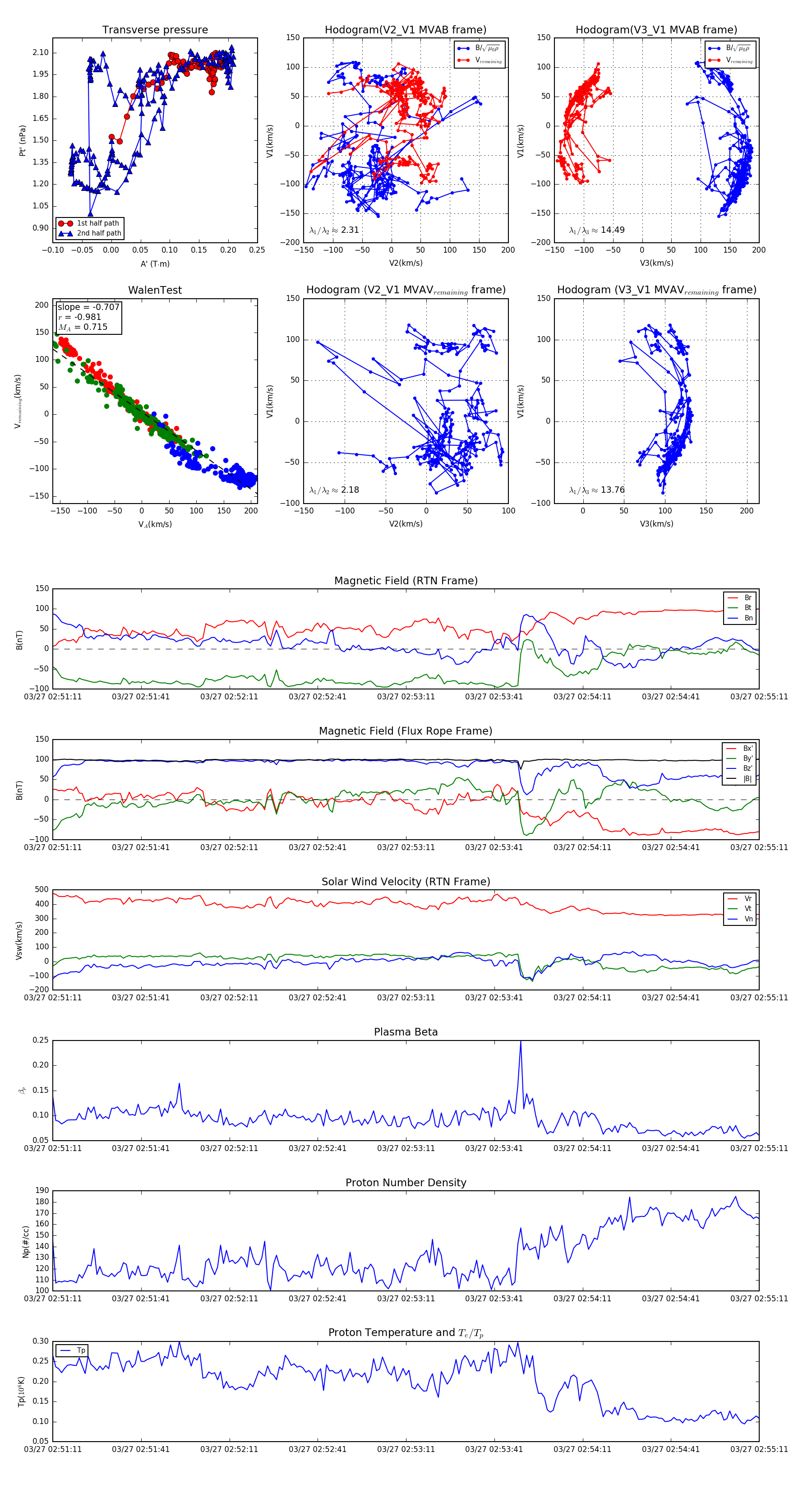
Flux Rope in 2024

Flux Rope Event 2024-03-27 02:51:11 ~ 2024-03-27 02:55:11 (241 seconds)


plot