HOME   LIST
‹–   –›

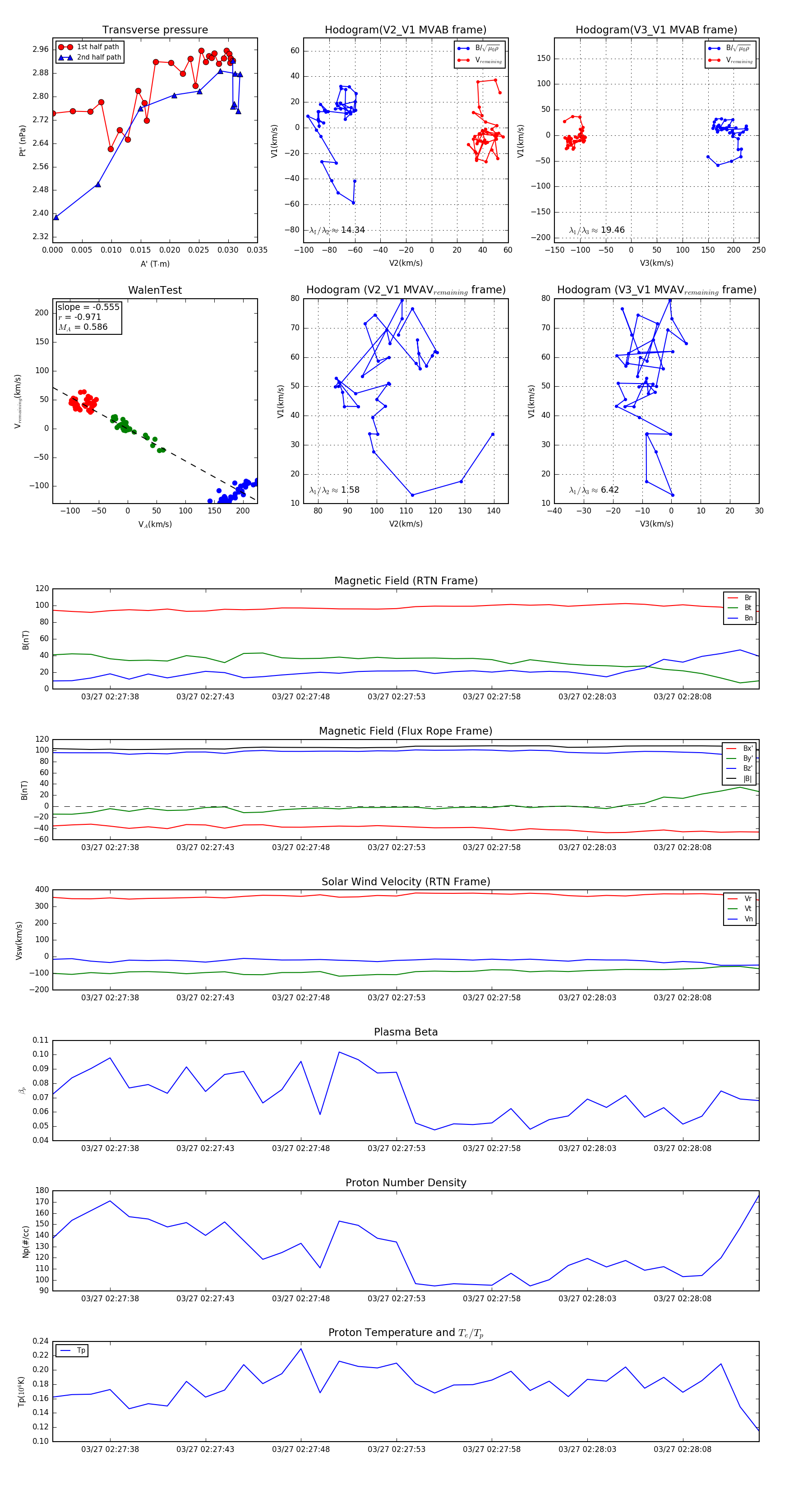
Flux Rope in 2024

Flux Rope Event 2024-03-27 02:27:35 ~ 2024-03-27 02:28:12 (38 seconds)


plot