HOME   LIST
‹–   –›

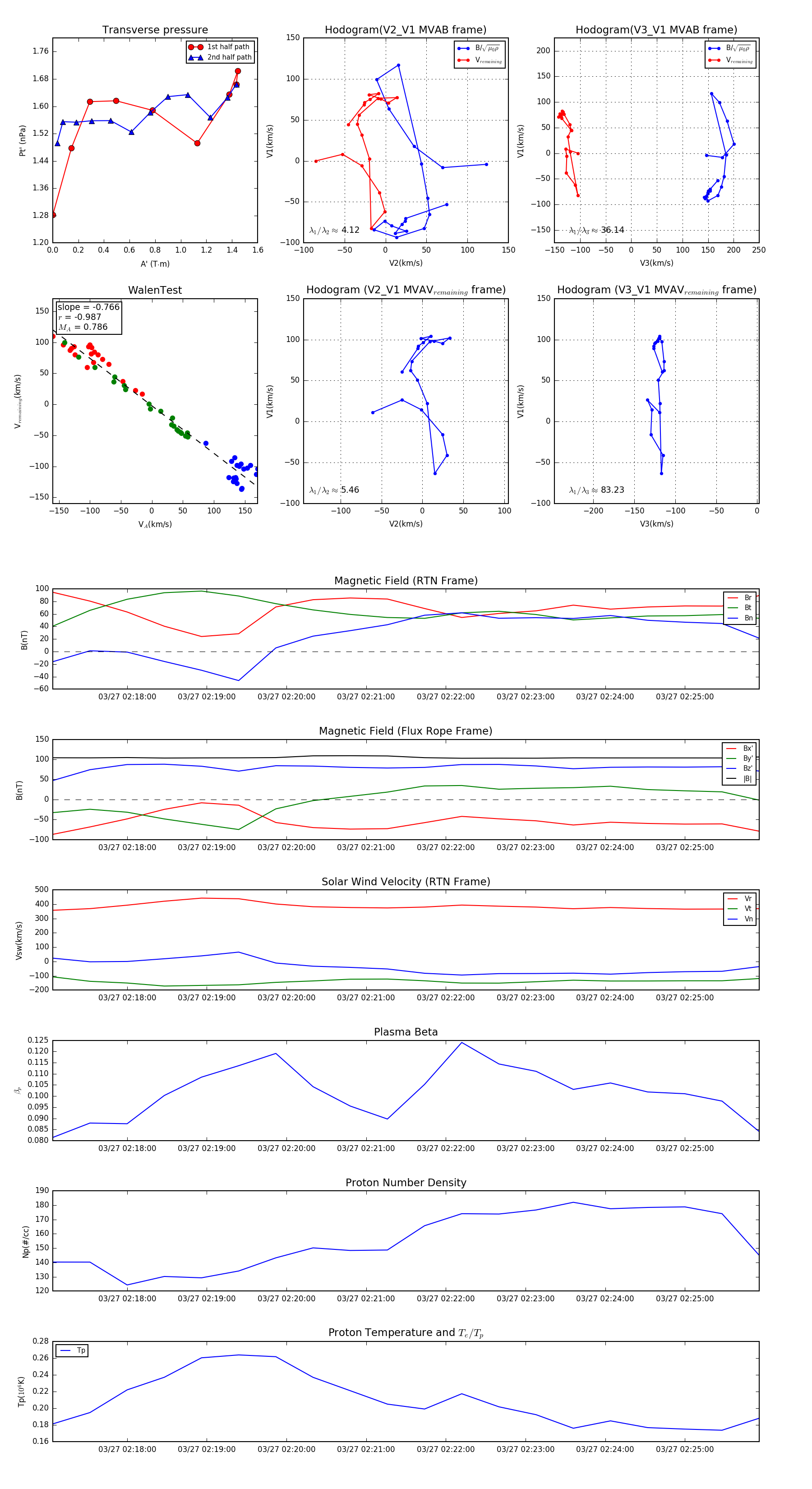
Flux Rope in 2024

Flux Rope Event 2024-03-27 02:17:04 ~ 2024-03-27 02:25:56 (533 seconds)


plot