HOME   LIST
‹–   –›

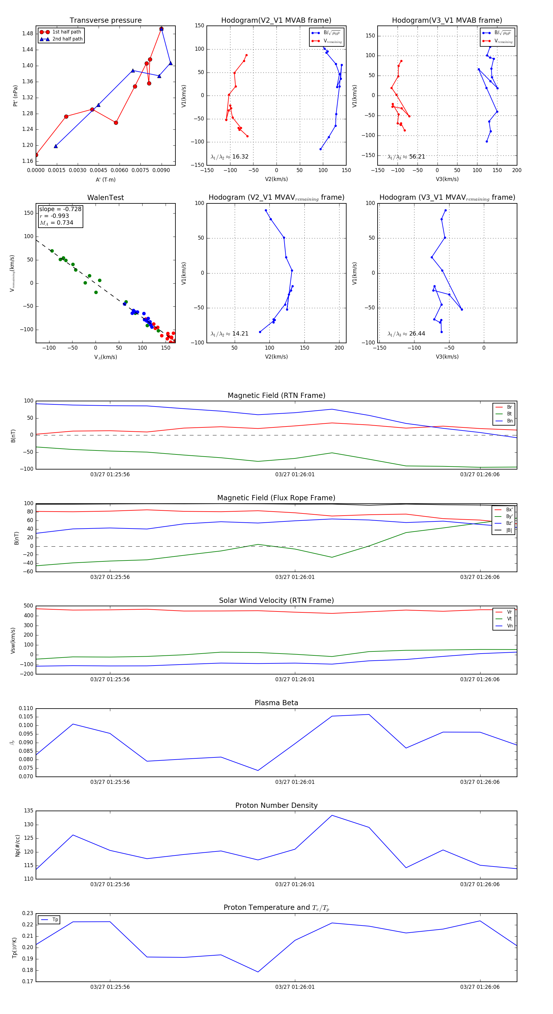
Flux Rope in 2024

Flux Rope Event 2024-03-27 01:25:54 ~ 2024-03-27 01:26:07 (14 seconds)


plot