HOME   LIST
‹–   –›

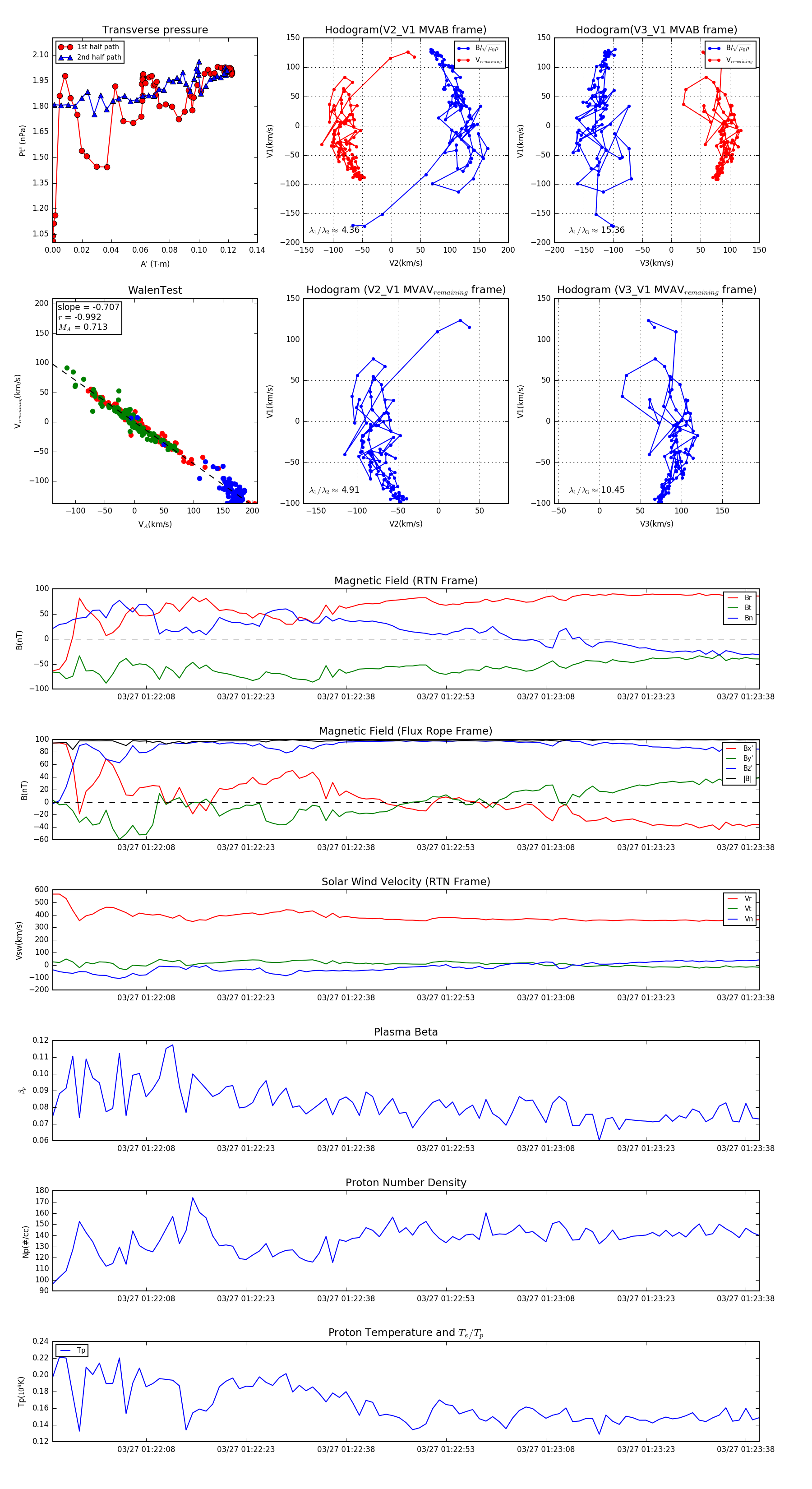
Flux Rope in 2024

Flux Rope Event 2024-03-27 01:21:54 ~ 2024-03-27 01:23:40 (107 seconds)


plot