HOME   LIST
‹–   –›

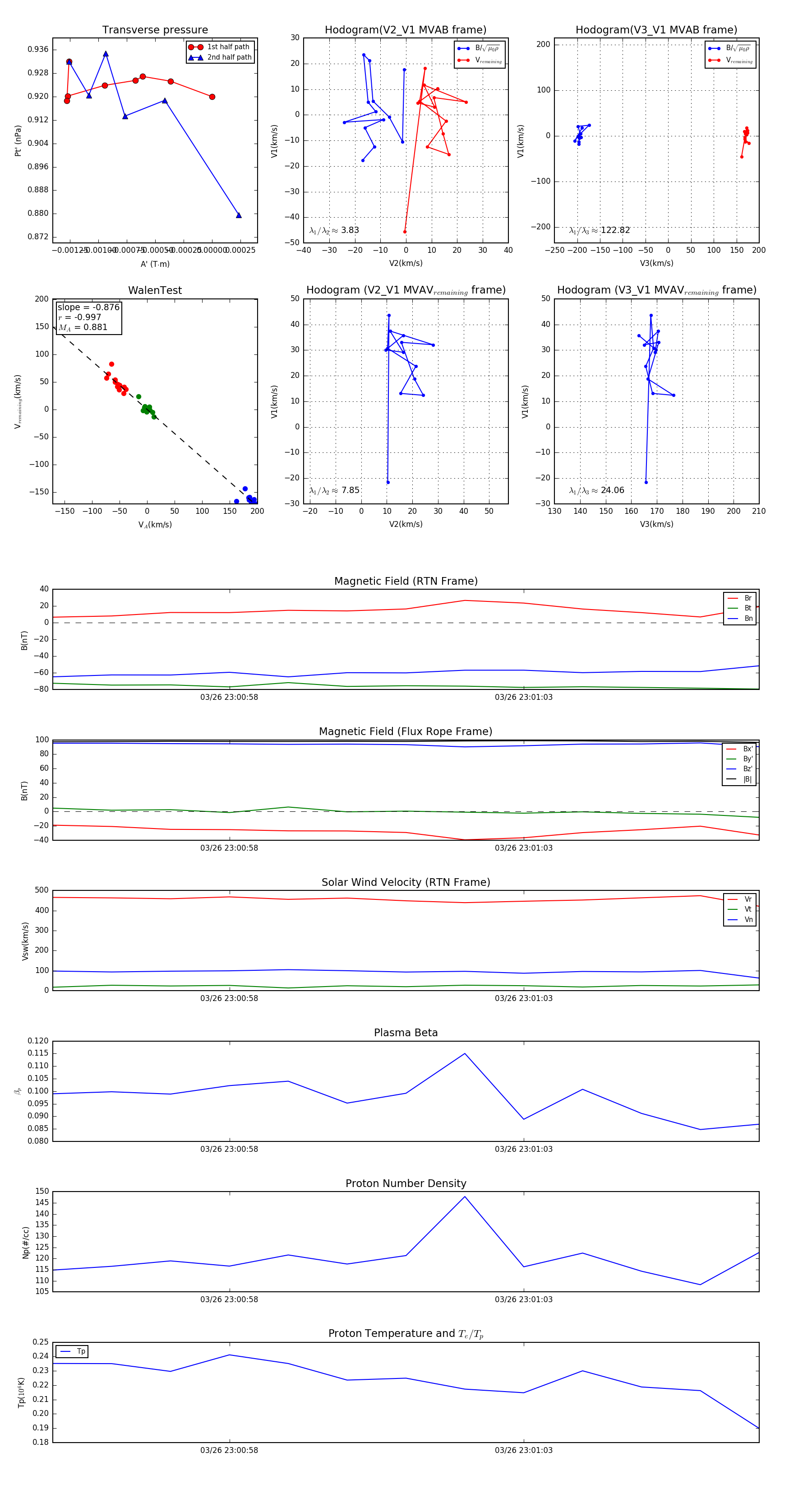
Flux Rope in 2024

Flux Rope Event 2024-03-26 23:00:55 ~ 2024-03-26 23:01:07 (13 seconds)


plot